Конструирование электронагревателя
Чтобы начать создание индукционного нагревателя своими руками, необходимо подготовить детали:
- Корпус устройства –труба из полимера диаметром 50 мм, которая должна выдерживать высокие температуры.
- Нагреваемый элемент – проволока из нержавеющего металла.
- Держатель для кусков проволоки – металлическая сетка с маленькими отверстиями.
- Составляющая индуктора – проволока из меди.
- Прибор для подачи воды – циркуляционный насос.
- Устройство для контроля температуры – терморегулятор.
- Подключение к отоплению – шаровые краны и переходники.
- Кусачки.

Принципиальная схема, использующая принцип последовательного резонанса
Преимущества и недостатки прибора
“Плюсов” у вихревого индукционного нагревателя великое множество. Это простая для самостоятельного изготовления схема, повышенная надежность, высокий КПД, относительно низкие затраты на электроэнергию, длительный срок эксплуатации, малая вероятность возникновения поломок и т.п.
Производительность прибора может быть значительной, агрегаты этого типа успешно используются в металлургической промышленности. По скорости нагрева теплоносителя устройства этого типа уверенно соперничают с традиционными электрическими котлами, температура воды в системе быстро достигает необходимого уровня.
Во время функционирования индукционного котла нагреватель слегка вибрирует. Эта вибрация стряхивает со стенок металлической трубы известковый осадок и другие возможные загрязнения, поэтому в очистке такой прибор нуждается крайне редко. Конечно, отопительную систему следует защитить от этих загрязнений с помощью механического фильтра.

Индукционная катушка нагревает металл (трубу или куски проволоки), помещенные внутри нее, с помощью высокочастотных вихревых токов, контакт не обязателен
Постоянный контакт с водой сводит к минимуму и вероятность перегорания нагревателя, что является довольно частой проблемой для традиционных котлов с ТЭНами. Несмотря на вибрацию, котел работает исключительно тихо, дополнительная шумоизоляция в месте установки прибора не понадобится.
Еще индукционные котлы хороши тем, что они практически никогда не протекают, если только монтаж системы выполнен правильно. Это очень ценное качество для электрического отопления, так как исключает или значительно сокращает вероятность возникновения опасных ситуаций.
Отсутствие протечек обусловлено бесконтактным способом передачи тепловой энергии нагревателю. Теплоноситель с помощью описанной выше технологии можно разогреть чуть ли не до парообразного состояния.
Это обеспечивает достаточную тепловую конвекцию, чтобы стимулировать эффективное перемещение теплоносителя по трубам. В большинстве случаев отопительную систему не придется оборудовать циркуляционным насосом, хотя все зависит от особенностей и схемы конкретной системы отопления.
Иногда циркуляционный насос необходим. Установить прибор относительно несложно. Хотя для этого понадобятся некоторые навыки монтажа электроприборов и отопительных труб. Но есть у этого удобного и надежного прибора ряд недостатков, с которыми также следует считаться.
Например, котел греет не только теплоноситель, но и все окружающее его рабочее пространство. Нужно выделить для такого агрегата отдельное помещение и удалить из него все посторонние предметы. Для человека длительное пребывание в непосредственной близости от работающего котла также может быть небезопасным.

Для работы индукционным нагревателям необходим электроток. Как самоделки, так и оборудование заводского изготовления подключают к бытовой сети переменного тока
Для работы прибора необходима электроэнергия. В местностях, где свободный доступ к этому благу цивилизации отсутствует, индукционный котел будет бесполезен. Да и там, где наблюдаются частые перебои с электричеством, он продемонстрирует невысокую эффективность
При неосторожном обращении с прибором может произойти взрыв
Если перегреть теплоноситель, он превратится в пар. В результате давление в системе резко возрастет, чего трубы просто не выдержат, их разорвет. Поэтому для нормальной работы системы прибор следует снабдить как минимум манометром, а еще лучше – устройством аварийного отключения, терморегулятором и т.п.
Все это может заметно повысить стоимость самодельного индукционного котла. Хотя прибор и считается практически бесшумным, это не всегда так. Некоторые модели в силу разных причин могут все же издавать некоторые шумы. Для устройства, выполненного самостоятельно, вероятность такого исхода возрастает.

В конструкции как заводских, так и самодельных индукционных нагревателей практически нет изнашивающихся компонентов. Они долго служат и безупречно работают
Купить детали на Алиэкспресс
|
Приборы, осуществляющие нагрев за счет электричества, а не газа, безопасны и удобны. Такие нагреватели не производят копоти и неприятного запаха, но потребляют большое количество электроэнергии. Отличный выход — собрать индукционный нагреватель своими руками. Это и экономия средств, и вклад в бюджет семьи. Существует много простых схем, по которым индуктор можно собрать самостоятельно. Для того чтобы было легче разобраться в схемах и правильно собрать конструкцию, нелишним будет заглянуть в историю электричества. Способы нагрева металлических конструкций электромагнитным током катушки широко используются в промышленном изготовлении бытовых приборов — котлов, нагревателей и плит. Оказывается, можно сделать рабочий и долговечный индукционный нагреватель своими руками.
Принцип работы устройств
Принцип работы устройств
Знаменитый британский ученый XIX века Фарадей в течение 9 лет проводил исследования, чтобы преобразовать магнитные волны в электричество. В 1931 году наконец было совершено открытие, получившее название электромагнитная индукция. Проволочная обмотка катушки, в центре которой находится сердечник из магнитящегося металла, создает магнитное поле под силой переменного тока. Под действием вихревых потоков сердечник нагревается.
Открытие Фарадея стали применять как в промышленности, так и при изготовлении самодельных моторов и электронагревателей. Первую плавильню на основе вихревого индуктора открыли в 1928 году в Шеффилде. Позже по тому же принципу обогревали цеха заводов, а для нагрева воды, металлических поверхностей знатоки собирали индуктор своими руками.
Схема устройства того времени действительна и сегодня. Классический пример — индукционный котел, в составе которого имеются:
- металлический сердечник;
- корпус;
- тепловая изоляция.
Особенности схемы для ускорения частоты тока следующие:
- промышленная частота в 50 Гц не подходит для самодельных приборов;
- прямое подключение индуктора к сети приведет к гулу и слабому нагреву;
- эффективное нагревание осуществляется при частоте 10 кГц.
Сборка по схемам
Собрать индуктивный нагреватель своими руками может любой человек, знакомый с законами физики. Сложность устройства будет варьироваться от степени подготовленности и опытности мастера.
Существует множество видеоуроков, следуя которым можно создать эффективное устройство. Практически всегда необходимо использовать такие основные составляющие:
- стальная проволока диаметром 6−7 мм;
- медная проволока для катушки индуктивности;
- сетка из металла (для удержания проволоки внутри корпуса);
- переходники;
- трубы для корпуса (из пластика или стали);
- высокочастотный инвертор.
Этого будет достаточно для сборки индукционной катушки своими руками, а ведь именно она находится в основе проточного водонагревателя. После подготовки необходимых элементов можно подходить непосредственно к процессу изготовления аппарата:
- нарезать проволоку на отрезки в 6−7 см;
- металлической сеткой покрыть внутреннюю часть трубы и засыпать проволоку доверху;
- аналогично закрыть отверстие трубы снаружи;
- намотать на пластиковый корпус медную проволоку не менее 90 раз для катушки;
- вставить конструкцию в систему отопления;
- с помощью инвертора подключить катушку к электричеству.
По похожему алгоритму можно легко собрать индукционный котел, для чего следует:
- нарезать заготовки из стальной трубы 25 на 45 мм со стенкой не толще 2 мм;
- сварить их друг с другом, соединяя меньшими диаметрами между собой;
- приварить железные крышки к торцам и просверлить отверстия для патрубков с резьбой;
- сделать крепление для индукционной печки, приварив с одной стороны два уголка;
- вставить варочную панель в крепление из уголков и подключить к электросети;
- внести в систему теплоноситель и включить нагрев.
Многие индукторы работают на мощности не выше 2 — 2,5 кВт. Такие обогреватели рассчитаны на помещение 20 — 25 м²
Если генератор используют в автосервисе, можно подключить его к сварочному аппарату, но важно учитывать определенные нюансы:
- Необходим переменный ток, а не постоянный как у инвертора. Сварочный аппарат придется исследовать на наличие точек, где напряжение не имеет прямой направленности.
- Количество витков к проводу большего сечения подбирается математическим вычислением.
- Потребуется охлаждение работающих элементов.
Несколько слов о безопасности
Индукционный нагреватель из сварочного инвертора, как и любое другое самодельное устройство, может представлять опасность для окружающих. Для обеспечения защиты необходимо соблюдать некоторые правила:
- Тщательная изоляция. Все токопроводящие элементы и соединения должны быть заизолированы, во избежание поражения током.
- Выбор системы отопления. Индукционный нагреватель запрещено использовать в отопительных системах с естественной циркуляцией воды. Применение допустимо только при наличии водяного насоса.
- Грамотное расположение. Рекомендуемое расстояние до деталей интерьера и стен – не менее 40 см, а до пола или потолка – не менее 80 см.
- Приборы безопасности. Регулировочный клапан и манометр защитят систему от перепадов давления. Также следует предусмотреть механизм стравливания воздуха из системы.
Источник напряжения высокой частоты
Создание своими руками высокочастотного блока питания для индукционного нагревателя хоть и не относится к разряду невыполнимых задач, все же под силу далеко не каждому. И здесь на помощь может прийти готовое устройство, обычный бытовой сварочный инвертор.
Из сведений об известно, что в нем происходит формирование переменного напряжения с частотой до нескольких десятков килогерц.
То есть, сварочный инвертор представляет собой готовый мощный источник тока высокой частоты, который можно использовать для питания индуктора. Многочисленные примеры реализации этой идеи подтверждают возможность создания установки для индукционного нагрева металла из сварочного инвертора.
Принцип работы индукционного нагревателя
Индукционный нагрев невозможен без использования трех основных элементов:
- индуктора;
- генератора;
- нагревательного элемента.
Индуктор представляет собой катушку, обычно выполненную из медной проволоки, с ее помощью генерируют магнитное поле. Генератор переменного тока используют для получения высокочастотного потока из стандартного потока домашней электросети с частотой 50 Гц.
В качестве нагревательного элемента применяется металлический предмет, способный поглощать тепловую энергию под воздействием магнитного поля. Если правильно соединить эти элементы, можно получить высокопроизводительный прибор, который прекрасно подходит для подогрева жидкого теплоносителя и отопления дома.
С помощью генератора электрический ток с необходимыми характеристиками подается на индуктор, т.е. на медную катушку. При прохождении через нее поток заряженных частиц формирует магнитное поле.

Принцип действия индукционных нагревателей основан на возникновении электротоков внутри проводников, появляющихся под воздействием магнитных полей
Особенность поля состоит в том, что оно обладает способностью на высоких частотах изменять направление электромагнитных волн. Если в это поле поместить какой-нибудь металлический предмет, он начнет нагреваться без непосредственного контакта с индуктором под воздействием созданных вихревых токов.

Высокочастотный электрический ток, поступающий от инвертора к индукционной катушке, создает магнитное поле с постоянно изменяющимся вектором магнитных волн. Помещенный в это поле металл быстро разогревается
Отсутствие контакта позволяет сделать потери энергии при переходе из одного вида в другой ничтожными, чем и объясняется повышенный КПД индукционных котлов.
Чтобы подогреть воду для отопительного контура, достаточно обеспечить ее контакт с металлическим нагревателем. Часто в качестве нагревательного элемента используют металлическую трубу, через которую просто пропускают поток воды. Вода попутно охлаждает нагреватель, что значительно увеличивает срок его службы.

Электромагнит индукционного прибора получают путем намотки проволоки вокруг сердечника из ферромагнита. Полученная в результате катушка индукции разогревается и передает тепло нагреваемому телу или протекающему рядом теплоносителю через теплообменник
Купить детали на Алиэкспресс
|
Приборы, осуществляющие нагрев за счет электричества, а не газа, безопасны и удобны. Такие нагреватели не производят копоти и неприятного запаха, но потребляют большое количество электроэнергии. Отличный выход — собрать индукционный нагреватель своими руками. Это и экономия средств, и вклад в бюджет семьи. Существует много простых схем, по которым индуктор можно собрать самостоятельно. Для того чтобы было легче разобраться в схемах и правильно собрать конструкцию, нелишним будет заглянуть в историю электричества. Способы нагрева металлических конструкций электромагнитным током катушки широко используются в промышленном изготовлении бытовых приборов — котлов, нагревателей и плит. Оказывается, можно сделать рабочий и долговечный индукционный нагреватель своими руками.
Принцип работы устройств
Принцип работы устройств
Знаменитый британский ученый XIX века Фарадей в течение 9 лет проводил исследования, чтобы преобразовать магнитные волны в электричество. В 1931 году наконец было совершено открытие, получившее название электромагнитная индукция. Проволочная обмотка катушки, в центре которой находится сердечник из магнитящегося металла, создает магнитное поле под силой переменного тока. Под действием вихревых потоков сердечник нагревается.
Открытие Фарадея стали применять как в промышленности, так и при изготовлении самодельных моторов и электронагревателей. Первую плавильню на основе вихревого индуктора открыли в 1928 году в Шеффилде. Позже по тому же принципу обогревали цеха заводов, а для нагрева воды, металлических поверхностей знатоки собирали индуктор своими руками.
Схема устройства того времени действительна и сегодня. Классический пример — индукционный котел, в составе которого имеются:
- металлический сердечник;
- корпус;
- тепловая изоляция.
Особенности схемы для ускорения частоты тока следующие:
- промышленная частота в 50 Гц не подходит для самодельных приборов;
- прямое подключение индуктора к сети приведет к гулу и слабому нагреву;
- эффективное нагревание осуществляется при частоте 10 кГц.
Сборка по схемам
Собрать индуктивный нагреватель своими руками может любой человек, знакомый с законами физики. Сложность устройства будет варьироваться от степени подготовленности и опытности мастера.
Существует множество видеоуроков, следуя которым можно создать эффективное устройство. Практически всегда необходимо использовать такие основные составляющие:
- стальная проволока диаметром 6−7 мм;
- медная проволока для катушки индуктивности;
- сетка из металла (для удержания проволоки внутри корпуса);
- переходники;
- трубы для корпуса (из пластика или стали);
- высокочастотный инвертор.
Этого будет достаточно для сборки индукционной катушки своими руками, а ведь именно она находится в основе проточного водонагревателя. После подготовки необходимых элементов можно подходить непосредственно к процессу изготовления аппарата:
- нарезать проволоку на отрезки в 6−7 см;
- металлической сеткой покрыть внутреннюю часть трубы и засыпать проволоку доверху;
- аналогично закрыть отверстие трубы снаружи;
- намотать на пластиковый корпус медную проволоку не менее 90 раз для катушки;
- вставить конструкцию в систему отопления;
- с помощью инвертора подключить катушку к электричеству.
По похожему алгоритму можно легко собрать индукционный котел, для чего следует:
- нарезать заготовки из стальной трубы 25 на 45 мм со стенкой не толще 2 мм;
- сварить их друг с другом, соединяя меньшими диаметрами между собой;
- приварить железные крышки к торцам и просверлить отверстия для патрубков с резьбой;
- сделать крепление для индукционной печки, приварив с одной стороны два уголка;
- вставить варочную панель в крепление из уголков и подключить к электросети;
- внести в систему теплоноситель и включить нагрев.
Многие индукторы работают на мощности не выше 2 — 2,5 кВт. Такие обогреватели рассчитаны на помещение 20 — 25 м²
Если генератор используют в автосервисе, можно подключить его к сварочному аппарату, но важно учитывать определенные нюансы:
- Необходим переменный ток, а не постоянный как у инвертора. Сварочный аппарат придется исследовать на наличие точек, где напряжение не имеет прямой направленности.
- Количество витков к проводу большего сечения подбирается математическим вычислением.
- Потребуется охлаждение работающих элементов.
Плюсы и минусы
Индукционные электронагреватели выделяются рядом важных преимуществ, выраженных в следующих характеристиках:
На нагревательном элементе исключено образование накипи, так как создаётся вибрация посредством воздействия вихревых токов. Отсюда следует, что траты на чистку котлов отсутствуют.
Теплогенератор вихревого типа герметичен, даже самодельный. Поэтому протечки в котлах стопроцентно исключены. Это достигается за счёт принципа работы теплогенератора: теплоноситель разогревается внутри металлической трубы, а энергия передаётся на расстоянии через электромагнитное поле. Разъёмные соединения отсутствуют.
Нагревательный элемент не нужно ремонтировать или заменять, так как это металлическая трубка. А вот нагревательная спираль ТЭНа вполне может перегореть, так что конструкция для нагрева металла из сварочного инвертора безопасна в это отношении.
Индукционный нагреватель из сварочного инвертора беззвучен, хоть он и вибрирует
Частота вибрации попросту мала по сравнению со слышимыми звуковыми волнами.
Немаловажное достоинство – это низкие затраты на сборку.
Несмотря на важные преимущества, у индукционных нагревателей есть ряд недостатков:
- Нахождение в непосредственной близости от нагревателя может быть опасно, так как разогревается не только нагревательный элемент, то и ближайшее к нему пространство.
- Обогревание дома на электричестве обходится дороже по сравнению с газом. Поэтому перед тем, как сделать индукционный нагреватель из сварочного инвертора, неплохо подсчитать будущие затраты.
- Присутствует опасность детонации котла по причине перегрева теплоносителя. Чтобы избежать этой проблемы, обычно устанавливают датчик давления.
Особенности эксплуатации
Самодельная сборка нагревателя – это лишь половина дела
Не менее важное значение имеет правильная эксплуатация получившейся конструкции. Изначально, каждый такой прибор представляет определенную опасность, поскольку он не способен самостоятельно контролировать уровень нагрева теплоносителя
В связи с этим, каждому нагревателю требуется определенная доработка, то есть установка и подключение дополнительных контрольных и автоматических устройств
В связи с этим, каждому нагревателю требуется определенная доработка, то есть установка и подключение дополнительных контрольных и автоматических устройств.

В первую очередь выход трубы оборудуется стандартным набором устройств, обеспечивающих безопасность – предохранительным клапаном, манометром и приспособлением для отвода воздуха. Следует помнить, что индукционные водонагреватели будут нормально работать лишь при наличии принудительной циркуляции воды. Самотечная схема очень быстро приведет к перегреву элемента и разрушению пластиковой трубы.
Во избежание подобных ситуаций, в нагревателе устанавливается термостат, подсоединенный к устройству аварийного отключения. Опытные электротехники используют для этих целей терморегуляторы с температурными датчиками и реле, отключающие цепь при достижении теплоносителем заданной температуры.
Самодельные конструкции отличаются довольно низкой эффективностью, поскольку вместо свободного прохода, на пути воды имеется препятствие в виде частиц проволоки. Они почти полностью перекрывают трубу, вызывая повышенное гидравлическое сопротивление. При нештатных ситуациях возможны повреждения и разрыв пластика, после чего горячая вода непременно приведет к короткому замыканию. Обычно такие нагреватели используются в небольших помещениях, в качестве дополнительной системы отопления в холодное время года.
Использование индукционных катушек вместо традиционных ТЭН в отопительном оборудовании позволило значительно увеличить КПД агрегатов при меньшем потреблении электроэнергии. Индукционные нагреватели появились в продаже относительно недавно, к тому же по достаточно высоким ценам. Поэтому народные умельцы не оставили эту тему без внимания и придумали, как сделать индукционный нагреватель из сварочного инвертора.
Как сделать своими руками?
Допустим, вы решили сделать лично индукционный нагреватель, для этого подготавливаем трубу, в неё насыпаем небольшие куски стальной проволоки (9 см в длину).
Труба может быть пластиковой или металлической, главное, с толстенными стенками. Затем, она закрывается специальными переходниками со всех сторон.
Далее, на неё накручиваем медную проволоку до 100 витков и располагаем по центральной части трубки. В результате получится индуктор. К этой обмотке подсоединяем выходную часть инвертора. В качестве помощника прибегаем к терморегулятору.
В качестве нагревателя выступает труба.
Подготавливаем генератор и всю конструкцию собираем.
Необходимые материалы и инструменты:
- проволока из нержавеющей стали или катанка (диаметр 7 мм);
- вода;
- сварочный инвертор;
- провод из эмалированной меди;
- сетка из металла, имеющая маленькие отверстия;
- переходники;
- толстостенная труба из пластика;
Пошаговое руководство:
- Режим проволоку на кусочки, длиною 50 мм.
- Подготавливаем оболочку для нагревателя. Используем толстостенную трубу (диаметр 50 мм).
- Дно и верх корпуса закрываем сеткой.
- Готовим индукционную катушку. Медным проводом делаем намотку на корпус 90 витков и располагаем их в центре оболочки.
- Из трубопровода вырезаем часть трубы и устанавливаем индукционный котёл.
- Катушку соединяем с инвертором и заполняем котёл водой.
- Заземляем полученную конструкцию.
- Проверяем систему в работе. Без воды использовать нельзя, так как может расплавиться пластиковая труба.
Из сварочного инвертора
Самым простым бюджетным вариантом является изготовление индукционного нагревателя, используя сварочный инвертор:
- Для этого берём полимерную трубу, стенки её должны быть толстыми. С торцов монтируем 2 вентиля и подсоединяем разводку.
- Засыпаем в трубу кусочки (диаметр 5 мм) металлической проволоки и монтируем верхний вентиль.
- Далее, делаем 90 витков вокруг трубы медной проволокой, получаем индуктор. Нагревательным элементом является труба, генератором используем сварочный аппарат.
- Прибор должен стоять в режиме переменного тока с высокой частотой.
- Подсоединяем медную проволоку к полюсам сварочного аппарата и проверяем работу.
Техника безопасности
При использовании индукционной печи нужно соблюдать определенную технику безопасности. Основные рекомендации:
Нагреваемый металл может иметь очень высокую температуру. Попадание даже одной расплавленной капли на кожу может привести к серьезной травме. Именно поэтому при работе следует быть осторожным, использовать защитную одежду.
- Производители промышленного оборудования в паспорте указывают довольно много различных параметров, среди которых отметим радиус воздействия электромагнитного поля. Стоит учитывать, что электроника, которая попала в этот радиус, может работать неправильно, а при длительном нахождении и вовсе выйдет из строя.
- При выборе защитной одежды следует отдавать предпочтение варианту без металлических элементов.
При установке оборудования следует рассмотреть то, как будет проводиться погрузка шихты и извлечение расплавленного металла. Рекомендуется отводить отдельное подготовленное помещение для установки индукционной печи.
Принцип функционирования прибора
Индукционная плита не сможет функционировать без трех основных элементов, к которым относятся:
- Индуктор.
- Генератор.
- Нагревательная часть.




















Из школьного курса физики мы знаем о том, что индуктор – это обычная катушка, произведенная из многих витков простой медной проволоки. С помощью индуктора происходит формирование магнитного поля.

Следующее необходимое для качественной работы прибора устройство – генератор переменного тока. Несложно догадаться о том, что с помощью генератора получают ток со стандартной характеристикой частоты в 50ГЦ.

Нагревательным элементом называется практически любая металлическая поверхность, способная поглощать тепловые излучения, полученные при формировании магнитного поля.

Имея все три вышеприведенных предмета несложно индукционную печь своими руками, способную без особых проблем справляться с задачами по подогреву жидкого теплоносителя. Таким образом, индукционные нагреватель может стать инструментом обогрева жилого здания или коттеджной постройки.


Процесс изготовления своими руками
Для работы пригодятся следующие инструменты:
- сварочный инвертор;
- сварочный генерирующий ток силой от 15 ампер.
Еще понадобится проволока из меди, которая наматывается на корпус сердечника. Устройство будет выполнять роль индуктора. Контакты проволоки соединяются с клеммами инвертора так, чтобы не образовалось скруток. Отрезок материала, нужный для сборки сердечника, должен быть нужной длины. В среднем число витков равно 50, диаметр проволоки — 3-м миллиметрам.

Медная проволока разного диаметра для обмотки
Теперь перейдем к сердечнику. В его роли будет полимерная труба, сделанная из полиэтилена. Такой вид пластмассы выдерживает довольно высокую температуру. Диаметр сердечника — 50 миллиметров, толщина стенок — минимум 3 мм. Данная деталь используется как калибр, на который навивается проволока из меди, формируя индуктор. Собрать простейший индукционный нагреватель воды может практически любой человек.
На видео увидите способ — как самостоятельно организовать индукционный нагрев воды для отопления:
Первый вариант
На 50-миллиметровые отрезки рубится проволока, ей заполняется пластиковая трубка. Чтобы она не высыпалась из трубы, следует закупорить торцы проволочной сеткой. На концах ставятся переходники от трубы, в том месте, где подключается нагреватель.
На корпус последнего медной проволокой наматывается обмотка. Для этой цели нужно примерно 17 метров проволоки: нужно сделать 90 витков, диаметр трубы — 60 миллиметров. 3,14×60×90=17 м.
Труба врезается в трубопровод. Нагреватель подключается к инвертору. Осталось заполнить устройство водой и включить. Все готово!
Второй вариант
Этот вариант гораздо попроще. Выбирается прямой участок метрового размера на вертикальной части трубы. Его следует тщательно очистить от краски, используя наждачку. Далее этот участок трубы покрывается тремя слоями электротехнической ткани. Медной проволокой наматывается индукционная катушка. Вся система подключения хорошенько изолируется. Теперь можно подключить сварочный инвертор, и процесс сборки полностью завершен.

Индукционная катушка, обмотанная медной проволокой
Перед тем как начинать изготовление водонагревателя своими руками, желательно ознакомиться с характеристиками заводских изделий и изучить их чертежи. Это поможет разобраться с исходными данными самодельного оборудования и избежать возможных ошибок.
Третий вариант
Чтобы сделать нагреватель этим более сложным способом, нужно использовать сварку. Для работы еще понадобится трехфазный трансформатор. Друг в друга нужно вварить две трубы, которые будут выполнять роль нагревателя и сердечника. На корпус индукционника накручивается обмотка. Таким образом повышается производительность прибора, который имеет компактные размеры, что очень удобно при его эксплуатации в домашних условиях.

Обмотка на корпусе индукционника
Для подвода и отвода воды, в корпус индукционника ввариваются 2 патрубка. Чтобы не терять тепло и предотвратить возможные утечки тока, нужно сделать изоляцию. Она избавит от проблем, описанных выше, и полностью исключит появление шума при работе котла.
Основные этапы монтажных работ
Когда приготовлены все необходимые материалы для индукционного котла, то можно непосредственно переходить к его сборке.
При этом необходимо четко соблюдать всю последовательность работ, которая заключается в следующих этапах:
- В один из концов пластиковой трубы крепится металлическая сетка для предотвращения проваливания нагревательных кусочков проволоки.
- В этом же торце трубы крепится переходник для подсоединения к отопительной системе.
- Кусачками нарезается нержавеющая проволока длиной от 1 до 6 см.
- Нарезанные куски проволоки плотно укладываются в пластиковую трубу.
После того, когда включен инвертор, индуктор начинает образовывать магнитное поле, которое провоцирует появление вихревых потоков. Эти токи хорошо разогревают нарезанные куски проволоки, которые, в свою очередь, нагревают теплоноситель.
Таким образом, мы подробно рассказали о том, как сделать индукционный нагреватель из сварочного инвертора своими руками. Надеемся, что наша информация окажется вам полезной при сборке нагревателя своими руками.
Смотрите видео, в котором специалист подробно объясняет, как сделать индукционный нагреватель на базе сварочного инвертора своими руками:
Схема работы индукционного нагревателя
Нагреватель индукторного типа содержит следующие элементы.
- Генератор тока. Благодаря данному модулю переменный ток бытовой электросети преобразуется в высокочастотный.
- Индуктор. Изготавливается из медной проволоки, скрученной в виде катушки, для образования магнитного поля.
- Нагревательный элемент. Представляет собой металлическую трубу, размещенную внутри индуктора.
Все перечисленные элементы, взаимодействуя между собой, работают по следующему принципу. Выработанный генератором высокочастотный ток поступает на катушку индуктора, изготовленную из медного проводника. Ток высокой частоты преобразуется индуктором в электромагнитное поле. Далее, металлическая труба, находящаяся внутри индуктора, разогревается благодаря воздействию на нее вихревых потоков, возникающих в катушке. Теплоноситель (вода), проходящий через нагреватель, забирает тепловую энергию и переносит ее в отопительную систему. Также теплоноситель выступает в роли охладителя нагревательного элемента, что продляет “жизнь” отопительному котлу.

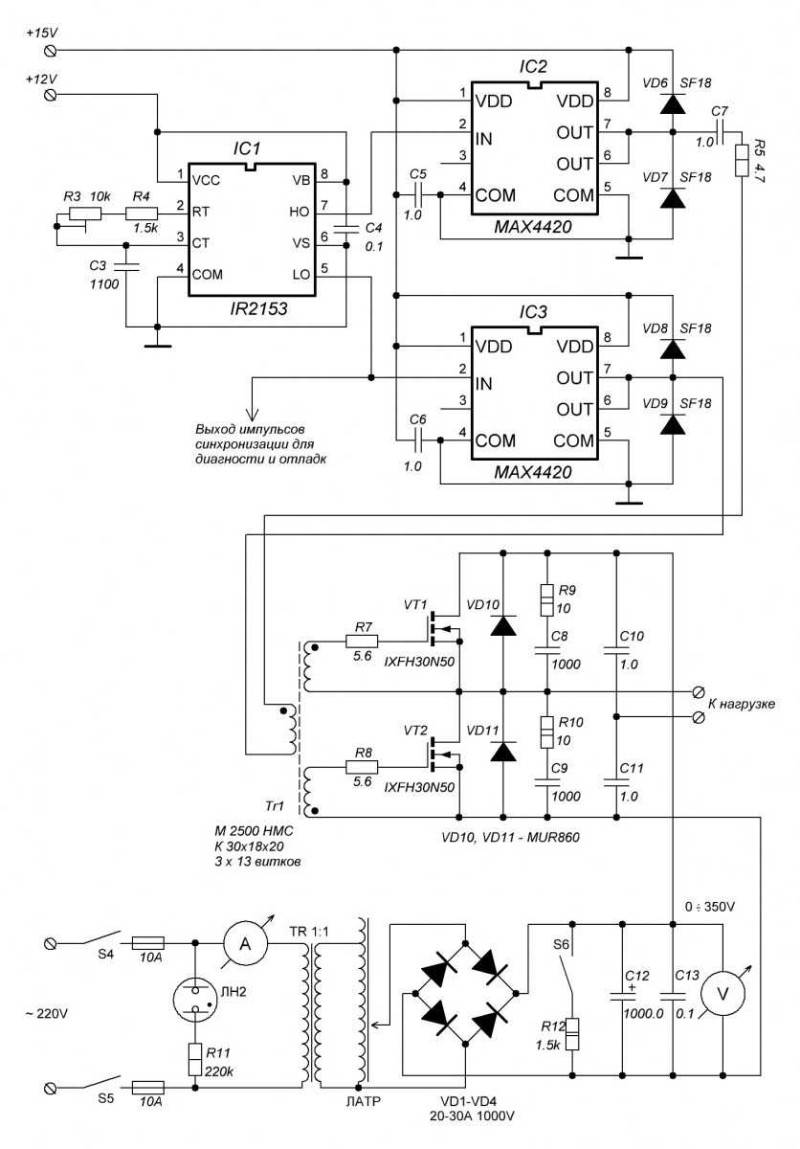
Ниже предоставлена электрическая схема индукционного нагревателя.

На следующем фото показано, как работает индукционный нагреватель металла.

Особенности эксплуатации
Самодельная сборка нагревателя – это лишь половина дела
Не менее важное значение имеет правильная эксплуатация получившейся конструкции. Изначально, каждый такой прибор представляет определенную опасность, поскольку он не способен самостоятельно контролировать уровень нагрева теплоносителя
В связи с этим, каждому нагревателю требуется определенная доработка, то есть установка и подключение дополнительных контрольных и автоматических устройств
В связи с этим, каждому нагревателю требуется определенная доработка, то есть установка и подключение дополнительных контрольных и автоматических устройств.
В первую очередь выход трубы оборудуется стандартным набором устройств, обеспечивающих безопасность – предохранительным клапаном, манометром и приспособлением для отвода воздуха. Следует помнить, что индукционные водонагреватели будут нормально работать лишь при наличии принудительной циркуляции воды. Самотечная схема очень быстро приведет к перегреву элемента и разрушению пластиковой трубы.
Во избежание подобных ситуаций, в нагревателе устанавливается термостат, подсоединенный к устройству аварийного отключения. Опытные электротехники используют для этих целей терморегуляторы с температурными датчиками и реле, отключающие цепь при достижении теплоносителем заданной температуры.
Самодельные конструкции отличаются довольно низкой эффективностью, поскольку вместо свободного прохода, на пути воды имеется препятствие в виде частиц проволоки. Они почти полностью перекрывают трубу, вызывая повышенное гидравлическое сопротивление. При нештатных ситуациях возможны повреждения и разрыв пластика, после чего горячая вода непременно приведет к короткому замыканию. Обычно такие нагреватели используются в небольших помещениях, в качестве дополнительной системы отопления в холодное время года.
Отопительная система – важная составляющая любого дома. Её можно назвать «сердцем» жилища, ведь именно тепло формирует уют и атмосферу. Рынок изобилует различными видами газовых котлов, потому что они считаются самыми эффективными. Однако газовая магистраль может быть расположена довольно далеко, поэтому в данном случае электрическое оборудование выходит на первый план. Довольно популярны индукционные котлы. Достоинством этого типа обогрева является то, что индукционная печь из сварочного инвертора без проблем изготавливается своими руками. На основе вихревых током можно сконструировать также индукционный нагреватель для металла, взяв за источник тока сварочный инвертор.
Выводы и рекомендации
Браться за самостоятельное изготовление устройства есть резон, если в хозяйстве уже имеется индукционная панель. Затраты на ее приобретение достаточно высоки и сопоставимы с ценой электродного нагревателя. Мощность некоторых таких моделей достигает 10 кВт, в то время как смастерить в домашних условиях установку с показателем выше 2,5 кВт под силу только мастеру с должным уровнем компетентности (как минимум, нужно уметь собирать схему частотного преобразователя). Также перед монтажом необходимо удостовериться в отсутствии щелей и прорех, через которые жидкость из теплогенератора может просочиться наружу: такой инцидент способен вызвать пожар.
Индукционный нагреватель простой конструкции, рассчитанный на обслуживание небольшой площади помещения, несложно смастерить без специальной подготовки. Более мощные и эффективные варианты, например, со сварочным аппаратом или двумя платами, требуют от сборщика компетенций в области радиоэлектроники. Особенности строения этих установок обусловливают необходимость приобретения дополнительных средств контроля для обеспечения безопасности.





































