Схема как сделать из постоянного тока переменный — Портал о стройке
Люди всего земного шара в настоящее время имеют возможность получить знания в различных технических направлениях. Нам всем остается лишь воспользоваться знаниями, современной имеющейся базой научных открытий как отечественных так и зарубежных ученых.
Чтобы получить необходимые знания для разрешения каких-либо технических вопросов, мы обращаемся к тому или иному источнику информации. Человек, допустим открывает учебник по электротехнике и получает различную техническую информацию, к примеру:
- переменное напряжение является синусоидальным напряжением;
- коллекторный двигатель может работать как от переменного так и от постоянного тока;
- каждый диод обладает своим потенциальным барьером
и так далее.
И зачастую получается, что человеку трудно понять прочитанное. Он может запомнить информацию, но не осознавать того, что он прочитал. То-есть, кроме того что мы прочитали, нам необходимо понять явления физики.
Для чего нужен постоянный ток
Что из себя представляет постоянный ток? В чем различие между переменным и постоянным током? Чтобы нам ответить на эти и другие вопросы, — нам нужно вспомнить физику и электротехнику.
Постоянный ток — название происходит от самого слова постоянный, то-есть ток, в котором отсутствуют пульсации, — в отличие от переменного тока. К таким источникам энергии \постоянного тока\ относятся химические источники тока:
- первичные источники;
- электрохимические аккумуляторы.
Первичные источники тока — это различные батарейки \разового пользования\, не подлежащие своему восстановлению в первоначальное состояние — после их разрядки.
К электрохимическим аккумуляторам относятся различные типы аккумуляторов, способность которых проявляется в возвращении их в свое первоначальное химическое состояние в процессе воздействия электрического тока, — зарядки аккумулятора. Другими словами, зарядили:
- аккумулятор авто;
- аккумулятор шуруповерта;
- аккумуляторы соединенные в батареи — для телефонной связи,
— в результате, получаем неоднократную возможность в их дальнейшей эксплуатации, эксплуатации источников постоянного тока.
Какие преимущества мы находим в применении постоянного тока? Данную электрическую энергию можно аккумулировать, допустим, для той же самой ветряной электростанции, — при отсутствии ветра.
Следовательно, вывод такой, что в приведенных источниках электрической энергии отсутствует частота, — в виду отсутствия пульсаций тока.
Где еще можно наблюдать применение постоянного тока? Постоянный ток необходим также для питания электродвигателей — работающих от постоянного тока. Электродвигатели постоянного тока применяются как тяговые двигатели, в которых допускается плавное вращение ротора, к примеру, в электровозе.
Вот мы и ответили на такой простой вопрос «для чего нужен постоянный ток».
Однополупериодный выпрямитель тока
Однополупериодный выпрямитель тока — это наиболее упрощенная схема выпрямления тока.
рис.1
рис.2
Рассмотрим две схемы, разница которых состоит в том, что в первой схеме однополупериодного выпрямителя тока, — параллельно нагрузке подключен конденсатор. Первая схема \рис.1\ состоит из:
и подключенной нагрузки ко вторичной обмотке трансформатора.
Во второй схеме однополупериодного выпрямителя тока, цепь вторичной обмотки трансформатора состоит из диода и подключенной нагрузки \рис.2\. В электротехнике, диоды состоящие в схеме, — еще называют вентилями. Если в своих описаниях схем Вы даете пояснение и заменяете слово «диод» словом «вентиль», — разницы не будет никакой.
На представленных кривых изменения напряжения \рис.1\ видно, что:
- переменное напряжение в схеме наблюдается перед вентилем \диодом\;
- после вентиля напряжение пульсирующее — положительной полярности
и после конденсатора, параллельно включенного перед нагрузкой, — напряжение выглядит как бы сглаживающим. То-есть конденсатор состоящий в схеме после диода, — сглаживает пульсацию. Поэтому, конденсаторы еще называют фильтрами.
Но для питания отдельных схем-блоков, к примеру в радиотехнике такие схемы выпрямления тока не подходят, так как пульсации будут создавать фон переменного тока, а это в свою очередь будет приводить к искажению звукового сигнала.
Для питания схем:
- телевизоров;
- транзисторных радиоприемников;
- электронных приборов,
— схемы выпрямления, в целом состоят из так называемых реактивных элементов — дросселей и конденсаторов.
Разновидности преобразователей 12 на 220 вольт
Для правильного выбора, ознакомьтесь с основными видами преобразователей напряжения, представленными на рынке электротоваров:
По форме сигнала выходного напряжения
Устройства делятся на чистый синус и модифицированный синус. Разницу в форме сигнала видно на иллюстрации.
Дело в том, что преобразователи работают не так, как генераторы переменного тока. На входе в устройство подается постоянный ток определенной величины.
Сначала он преобразуется в импульсный (для обеспечения работы повышающего трансформатора), затем из полученного пульсирующего тока формируется синусоидальная кривая, привычная для большинства потребителей переменного напряжения 220 вольт.
Для получения гладкой кривой необходима дорогостоящая схема, а большинство производителей стараются предложить покупателю экономную цену.
Зарядным устройствам и блокам питания ноутбуков подойдет и модифицированная кривая. А звуковоспроизводящая аппаратура может работать с перебоями и сильными помехами. Некоторые блоки питания, например, в LED телевизорах, сильно греются при таком входном сигнале.
Имеются случаи выхода из строя блоков питания. Устройства с электродвигателями (например, компрессор холодильника или насос газового котла) также может работать со сбоями при подключении к преобразователю с модифицированным синусом.
По реализации повышающей функции. Способов получить переменное напряжение из постоянного достаточно много. Рассмотрим основные из них:
Трансформаторные преобразователи с 12 на 220
Имеют достаточно примитивную, но при этом эффективную конструкцию. Это самый простой преобразователь, который можно собрать своими руками.
Преобразователь на 220 из трансформатора
При помощи мультивибратора постоянный ток преобразуется в импульсный, с частотой 50 Гц. Затем повышающий трансформатор преобразует напряжение до уровня 220 вольт, на выходе монтируется стабилизатор.
Недостатком такой компоновки является большой размер и невозможность получить чистый синус. Но для простейших задач (работа зарядного устройства или паяльника) вполне сгодится.
Главная задача, которую нужно решить – как намотать трансформатор для преобразователя. Подойдет тороидальный сердечник (для компактности) от любого ненужного блока питания.
Понятное дело, во вторичной обмотке витков должно быть больше в соответствие с коэффициентом повышения. Мощность подобных устройств обычно не превышает 200 Вт.
Преобразователи на задающем генераторе
Обычно для этих целей используется микросхема КР1211ЕУ1. Главная деталь преобразователя отечественного производства, поэтому ее стоимость невысокая.
После того, как генератор задаст переменное напряжение – сигнал уходит на ключи, выполненные на транзисторах IRL2505.
Схема преобразователя с 12 на 220
Далее подключается повышающий трансформатор, на выходе которого сформировано переменное напряжение 220 вольт. Для снижения влияния высокочастотных импульсов, которые многократно усиливаются на вторичной обмотке – установлен подавляющий конденсатор.
Мощность преобразователя может достигать 500 Вт, в зависимости от трансформатора. Его подбирают с запасом, превышающим номинал в 2,5 раза.
Нагрузка на остальные элементы не такая высокая. Например, при выходной мощности, не превышающей значение 200 Вт, ключевые транзисторы работают без радиаторов.
Более совершенными с технической точки зрения являются преобразователи на ШИМ контроллерах. Такие устройства на выходе дают чистый синус, а также имеют высокий КПД.
Схема преобразователя на ШИМ контроллерах
Совершенная схема позволяет создать мощные устройства (1-2 кВт) при относительно компактных размерах. Габариты определяют радиаторы охлаждения и система вентиляции. Высокая стоимость элементной базы выводит прибор из разряда бюджетных.
Однако в сравнении с промышленными образцами, экономия при самостоятельной сборке существенная. Такой преобразователь осилит и питание холодильника.
А качественная форма выходного сигнала позволит подключать требовательные потребители – телевизоры и музыкальные центры.
Однако наибольшим спросом все же пользуются компактные устройства, предназначенные для питания гаджетов поменьше. Схема преобразователя 12 220 на транзисторах доступна каждому радиолюбителю, умеющему держать в руках паяльник.
Схема преобразователя 12 220 на транзисторах
Собрав такую схему в аккуратном корпусе, можно установить ее в автомобиле, и у вас будет настоящая бортовая розетка 220 вольт.
Преобразователь с выходом переменного тока
Это один из простых преобразователей 12/220 В, схема которого рекомендуется к повторению начинающим радиолюбителям. Эта конструкция собирается полностью на отечественной элементной базе, которая является относительно устаревшей. Но все равно эффективность у нее достаточно высокая – на выходе получается напряжение с практически идеальным синусом, а частота четко 50 Гц. Поэтому такая схема сгодится для питания любой бытовой аппаратуры, а не только паяльника и ламп.

Генератор собирается на микросхеме марки К561ТМ2 – это D-триггер сдвоенного типа. Существует зарубежный аналог с маркировкой CD4013 – эти микросхемы взаимозаменяемы, и переделка схемы не требуется.
На биполярных транзисторах собраны два плеча. В схеме используются транзисторы КТ827А, которые имеют существенный недостаток в сравнении с более современными полевиками. У них очень высокое сопротивление, когда происходит открытие перехода. Именно поэтому они сильнее нагреваются при работе.
Функционирование и принцип устройства
Чтобы понять, что такое трансформаторы, повышающие напряжение, нужно вникнуть в принцип работы. Оборудование изготавливается для электростанций, схемы конструкции которых относятся к проходной категории.
Повышающий трансформатор на электростанциях используется для обеспечения населенных пунктов, прочих объектов током с определенными техническими показателями. Без преобразователя высокое напряжение по пути своего следования постепенно снижается.
Схема и принцип работы повышающего трансформатора.
Конечный потребитель получал бы недостаточное количество электроэнергии. На конечной в цепи электростанции благодаря этой установке, принимают электричество соответствующего значения. Потребитель получает напряжение в сети до 220 В. Промышленные сети обеспечиваются до 380 В.
Схема, показывающая работу трансформатора в линии, включает в себя несколько элементов. Генератор на электростанции производит электричество 12 кВ. Оно поступает по проводам к повышающим подстанциям. Здесь устанавливается трансформаторный аппарат, призванный повышать показатель в линии до 400 кВ.
От подстанции электричество поступает в высоковольтную линию. Далее энергия попадает на понижающую подстанцию. Здесь она снижается до 12кВ. Трансформаторами с обратным принципом действия ток направляется в низковольтную линию передач. В конце устанавливается еще один понижающий агрегат. От него электричество с показателем 220 В поступает в дома, квартиры.
Принцип работы сети трансформатора.
Рассматривая, как работает трансформатор, повышающий напряжение, нужно вникнуть в основные принципы действия конструкции. Основой работы трансформатора является механизм электромагнитной индукции.
Как работает конструкция повышающего трансформатора.
Металлический сердечник находится в изоляционной среде. В схему включено две катушки. Количество обмоток неодинаковое. Повысить показатель способны катушки, в первом контуре которых больше витков, чем во втором.
Напряжение переменного типа поступает на первый контур. Например, это ток в сети 110 (100) В. Появляется магнитное поле. Его сила увеличивается при правильном соотношении обмоток в сердечнике. Когда электричество проходит по второй обмотке в повышающем трансформаторе появляется ток с определенным показателем. Например, обеспечивается показатель характеристики сети 220 В.
При этом частота остается прежней. Для поступления постоянного тока в линию электроснабжения в цепь монтируется преобразователь. Этот прибор может быть в оборудовании повышающего типа. Прибор способен работать не только для изменения напряжения, но и частоты. Определенное оборудование питается постоянным током.
Бестрансформаторное электропитание: возможные схематические решения
Микросхема линейного стабилизатора
Можно своими руками собрать простой драйвер (источник стабилизированного тока) на недорогой (0,3 $) микросхеме линейного стабилизатора LM317АMDT. На вход преобразователя DС-AC подается напряжение сети 220 В, 50 Гц.
Стабилизированное напряжение 12 В получается на ИМС с минимальным набором элементов в обвязке (в самом простом варианте используется только R1 и R2). Подбирая номинал резисторов, можно регулировать ток в нагрузке, при суммарном токе светодиодов до 0,3 А микросхема отлично работает без радиатора. Ниже приведена типовая схема устройства на микросхеме LM317:
Зарядное устройство
Самым бюджетным вариантом, безусловно, считается использование зарядного устройства (ЗУ) от сотового телефона. Плата зарядника имеет совсем небольшие габариты и подойдет для питания 12 В гаджета с мощностью ≤ P ном. блока питания. Необходимо только заменить в ней однополупериодный выпрямитель на выпрямитель с удвоенным напряжением (добавляется по одному диоду и конденсатору). После модернизации получаем искомые 12 вольт с током 0.5А и полноценной развязкой от сети.
В качестве альтернативы, не требующей вмешательства в конструкцию, можно к выходу ЗУ через переходник подключается повышающий DС-DС преобразователь напряжения (например, 2-х амперный, размером 30мм х 17мм х 14мм, стоимостью 1$) с USB-разъемом. Требуется только выставить подстроечным резистором требуемое напряжение 12 В и подключить преобразователь к гаджету или стационарному электроприемному устройству.
Типовое энергопотребление
В таблице указано минимальное потребление энергии для популярной бытовой техники. Чтобы узнать количество Ватт для конкретного прибора, посмотрите количество Ватт на его блоке питания или поищите на корпусе. Если известна только маркировка и название модели, то всегда можно погуглить характеристики. Точнее всего будет замерять ваттметром еще дома, чтобы узнать точные реальные показатели, которые сильно зависят от режима работы.
| Наименование | Примерное энергопотребление |
| Зарядное для смартфона или планшета | от 10вт |
| Нетбук | от 15вт |
| Ноутбук | от 30вт |
| Принтер струйный | от 30вт |
| Компьютер | от 50вт |
| Бритва | от 10вт |
| ЖК телевизор | от 20вт |
| Фен | от 700вт |
| Утюг | от 1000вт |
| Чайник обычный | от 2000вт |
| Микроволновка | от 1000вт |
Фильтрующие элементы

После выпрямителя идет фильтр. Его основное предназначение – это отсечка всей переменной составляющей выпрямленного тока. Для более ясной картины нужно составить схему замещения. Итак, плюс проходит через катушку. А затем между плюсом и минусом включен электролитический конденсатор. Вот он-то и интересен в схеме замещения. Если катушка замещается реактивным сопротивлением, то конденсатор при наличии различного тока может быть либо проводником, либо разрывом.
Как было сказано, в выпрямителе на выходе постоянный ток. А при подаче его на электролитический конденсатор не происходит ничего, так как последний является разрывом цепи. Но вот есть небольшая переменная в токе. А если течет переменный ток, то в схеме замещения конденсатор становится проводником. Следовательно, происходит замыкание плюса на минус. Данные выводы сделаны по законам Кирхгофа, которые являются основными в электротехнике.
Схема простого инвертора на полевых транзисторах
Работает инвертор, построенный по такой схеме, по тем же принципам, что и два предыдущих. Мультивибратор, собранный по классической схеме на полевых транзисторах, обеспечивает высокую эффективность.

Преимущество этой схемы перед остальными заключается в том, что она работоспособна даже при сильном разряде аккумуляторной батареи. Входное напряжение может колебаться в большом диапазоне – от 3,5 до 18 В. Но есть и недостаток – нет стабилизации выходного напряжения. Поэтому при разрядке аккумуляторной батареи на выходе напряжение тоже будет уменьшаться. В конструкции используется трансформатор низкочастотного типа, как и в инверторе на микросхеме К561ТМ2.
Сборка из ИБП

Чтобы ничего не изобретать и не покупать готовые модули, можно попробовать компьютерный источник бесперебойного питания, сокращенно ИПБ. Они рассчитаны на 300-600вт. У меня Ippon на 6 розеток, подключено 2 монитора, 1 системник, 1телевизор, 3 камеры наблюдения, система управления видеонаблюдением. Периодически перевожу в рабочий режим отключением от сети 220, чтобы батарейка разряжалась, иначе срок службы сильно сократиться.
Коллеги электрики подключали обычный автомобильный кислотный аккумулятор к бесперебойнику, отлично работал непрерывно 6 часов, смотрели футбол на даче. В ИБП обычно встроена система диагностики гелевого аккумулятора, которая определяет его низкую емкость. Как она отнесется к автомобильному неизвестно, хотя основное отличие, это гель вместо кислоты.
Начинка ИБП
Единственная проблема, бесперебойнику могут не понравится скачки в автомобильной сети при заведённом двигателе. Для настоящего радиолюбителя эта проблема решается. Можно использовать только при заглушенном двигателе.
Преимущественно ИБП предназначены для кратковременной работы, когда пропадает 220В в розетке. При длительной постоянной работе очень желательно поставить активное охлаждение. Вентиляция пригодится для стационарного варианта и для автомобильного инвертора.
Как и все приборы, он непредсказуемо себя поведёт при запуске двигателя с подключённой нагрузкой. Стартёр машины сильно просаживает Вольты, в лучшем случае уйдёт в защиту как при выходе батареи из строя. В худшем будут скачки на выходе 220V, синусоида исказится.
Подетальный разбор
В схеме установлен стабилизатор, который питает микросхему А1. Состоит он из цепочки: R3-VD1-C3, при этом в качестве стабилитрона (VD1) может быть использован любой аналогичный прибор с показателем стабилизации 8-10 вольт.
Обратите внимание, что конденсаторы С4 и С5 установлены параллельно. Если вы не нашли их такой емкостью, как показано на схеме, то можно сделать замену на аналогичные (лучше импортные) с емкостью 4700 мкФ. Конденсатор С6 – это элемент, подавляющий высокочастотные импульсы на выходе
Лучше всего для этого использовать марку К 73-17 отечественного производства или аналогичный зарубежного исполнения
Конденсатор С6 – это элемент, подавляющий высокочастотные импульсы на выходе. Лучше всего для этого использовать марку К 73-17 отечественного производства или аналогичный зарубежного исполнения.

И последняя рекомендация или нюанс. Так как в сети на 12 вольт при потреблении 400 Вт будет образовываться ток силой 40 А, то необходимо будет рассчитать сечение используемых проводов. Особенно это касается кабеля, соединяющего аккумулятор и преобразователь. Учтите, что длина провода должна быть минимальной.
Как видите, сделать преобразователь с 12 вольт на 220В своими руками, не очень сложно. Схема проста, в ней минимизировано количество деталей, что снижает стоимость прибора в целом. Плюс более эффективная его работа.
Подетальный разбор
В схеме установлен стабилизатор, который питает микросхему А1. Состоит он из цепочки: R3-VD1-C3, при этом в качестве стабилитрона (VD1) может быть использован любой аналогичный прибор с показателем стабилизации 8-10 вольт.
Обратите внимание, что конденсаторы С4 и С5 установлены параллельно. Если вы не нашли их такой емкостью, как показано на схеме, то можно сделать замену на аналогичные (лучше импортные) с емкостью 4700 мкФ. Конденсатор С6 – это элемент, подавляющий высокочастотные импульсы на выходе
Лучше всего для этого использовать марку К 73-17 отечественного производства или аналогичный зарубежного исполнения
Конденсатор С6 – это элемент, подавляющий высокочастотные импульсы на выходе. Лучше всего для этого использовать марку К 73-17 отечественного производства или аналогичный зарубежного исполнения.

И последняя рекомендация или нюанс. Так как в сети на 12 вольт при потреблении 400 Вт будет образовываться ток силой 40 А, то необходимо будет рассчитать сечение используемых проводов. Особенно это касается кабеля, соединяющего аккумулятор и преобразователь. Учтите, что длина провода должна быть минимальной.
Как видите, сделать преобразователь с 12 вольт на 220В своими руками, не очень сложно. Схема проста, в ней минимизировано количество деталей, что снижает стоимость прибора в целом. Плюс более эффективная его работа.
Аккумуляторные батареи
Инвертор 12 в 220, сделанный самотоятельно не может работать сам по себе. Для преобразования напряжения в 12 вольт, его нужно вначале откуда-то получить. Таким источником электроэнергии служат аккумуляторные батареи свинцово-кислотного типа. Эти химические устройства способны регулярно выполнять отдачу больших токов, не утрачивая своей работоспособности за 12-15 циклов зарядки и разрядки.
Чтобы АКБ преждевременно не вышла из строя, ее напряжение отслеживается с помощью контроллера, предотвращающего чрезмерный разряд. Однако, следует помнить, что в родных АКБ бесперебойников используется гелевый электролит, а в автомобильных батареях – жидкий. Поэтому режимы зарядки у них различаются. Токи, пропускаемые сквозь гель, не подходят для жидкого электролита. Таким образом, источник бесперебойного питания будет регулярно не до конца заряжать автомобильный аккумулятор, и он быстро выйдет из строя. Во избежание подобных ситуаций, у инвертора 12 в 220 на основе ИБП в комплекте должно быть отдельное зарядное устройство для АКБ. Его также возможно сделать самостоятельно.

Мощность аккумуляторной батареи выбирается в соответствии с основными целями и задачами преобразователя напряжения. Этот показатель рассчитывается как мощность, отдаваемая потребителям, разделенная на КПД инвертора. В любом случае следует не допускать полной разрядки аккумулятора, устанавливать для этой цели специальные ограничители работы или контроллеры. При отсутствии этих приборов, конструкция инвертора должна соответствовать возможностям имеющейся батареи.
В среднем кислотные аккумуляторы могут работать без заметной потери своего ресурса в течение 2 часов при токе 12 А и мощности 60 А/ч, 24 А – 120 А/ч, 42 А – 210 А/ч. Учитывая имеющийся КПД преобразования допустимая долговременная мощность нагрузки будет соответственно 120, 230 и 400 Вт. На короткое время может быть подключена повышенная нагрузка, тогда мощность возрастает примерно в 2,5 раза. Однако, после такой интенсивной работы, батарея должна отдыхать как минимум 20 минут.
Таким образом, правильно рассчитанный самодельный инвертор и соответствующий аккумулятор нужной мощности непременно дадут желаемые результаты. Для постоянной работы эти устройства не годятся, но вполне способны решить проблему энергоснабжения нужных потребителей в течение достаточно продолжительного периода времени.

Инвертор с 24 в 220 вольт
Расчет времени работы инвертора от аккумулятора

Что такое инвертор напряжения

Гибридный инвертор

Трехфазный инвертор

Автомобильный инвертор с 12 на 220
Отключение при падении напряжения
Если вы используете в конструкции аккумуляторную батарею, которая параллельно работает в автомобиле, то рекомендуется позаботиться о том, чтобы автоматически отключался при низком заряде преобразователь с 12 на 220. Своими руками собрать простую схему отключения несложно. Если разрядится аккумулятор полностью, то вы не сможете завести двигатель даже с буксира. Поэтому внедрите в схему простой элемент – электромагнитное реле. Такие используются в автомобилях, поэтому найти его не составит труда.

У реле есть нижнее пороговое значение напряжения, при котором происходит замыкание контактов. Чтобы настроить более точно момент, необходимо подбирать сопротивление резистора R1. Оно должно быть равно сопротивлению обмотки реле, помноженному на коэффициент 0,1. Внедрить такую доработку можно без особого труда в преобразователь с 12 на 220. Своими руками подключить реле и резистор сможет даже начинающий электрик.
Но такая схема примитивна, и эффективность у нее крайне низкая, лучше воспользоваться модернизированной, она поддерживает точнее порог отключения батареи от инвертора.

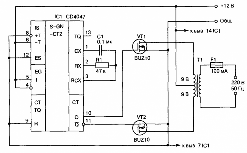
Схемы устройств большей мощности
Преобразователь мощностью до 400 Вт

Схема состоит из задающего генератора (микросхема А1 — КР1211ЕУ1, зарубежного аналога не имеет — это задающий генератор с двумя выходами: прямым и инверсным, соответственно 4 и 6), двух ключей (полевики VT1 и VT2), трансформатора Т1 (повышающего).
Вывод 1, когда на него подается высокий уровень сигнала, останавливает генератор, в этой реализации не использован, в схеме на него подается сигнал постоянного низкого уровня.
Частота генерации определяется R1 – C1, надежный запуск генератора обеспечивают R2 – C2. Стабилизатор (элементы R3, VD1, C3, стабилизация 8-10 В) питает микросхему.
На выходе — двухтактный каскад: два мощных полевых транзистора IRL2505 (при нагрузке до 200 Вт радиаторы не требуются, если возможна большая нагрузка — радиаторы обязательны).
Трансформатором может быть какой-угодно сетевой с двумя обмоткми на 12 В требуемой мощности, лучше тороидальный, можно другой, но должно соблюдаться следующее условие: по мощности трансформатор должен превышать предполагаемую нагрузку в 2 (это если тороидальный сердечник) – 2.5 раза. Пример: если нагрузкой будут 100 Вт – нужна мощность 250 Вт, если тороидальный — 200 Вт.
Конденсатором С6 (он сглаживает импульс) — может быть К-73-17 либо подобный, напряжением 400 В или выше
Когда мощность потребления большая, ток с 12 В может превышать 40 А, вот почему на сечение и длину шины питания необходимо обратить внимание
Мощный преобразователь напряжения с 12 В на 220 В
Предназначен для нагрузки до 1000 Вт, требующей переменного напряжения 220В. Использованы старые транзисторы П216, которые радиолюбители еще могут найти в своем хозяйстве.

В качестве задающего генератора здесь используются транзисторы VT1, VT2 и трансформатор Т1 – задается частота 200 Гц. Вторичная обмотка Т1 сигнал через конденсаторы отправляет к электродам тиристоров VD1, VD2, которые создают импульсное напряжение в первой обмотке трансформатора Т2.
Неполярный конденсатор С4 (его емкость) подобран так, что его напряжение поочередно закрывает тиристоры. Резистором R3 защищаются цепи 12 В от перегрузки во время открывания тиристора.
У трансформатора Т1:
- у сердечника – пластина Ш16Х10;
- в обмотке 1 – 40+40 витков ПЭЛ 0.8;
- в обмотке 2 – 10+10 витков ПЭЛ 0.3;
- в обмотке 3 – 20+20 витков ПЭЛ 0.3.
В трансформаторе Т2:
- в сердечнике – пластина Ш50Х60;
- в обмотке 1 – 40+40 витков проводом 3 мм в диаметре;
- в обмотке 2 – 460 витков, провод ПЭЛ 0.8.
Использование тиристоров КУ202 позволит собрать подобный преобразователь меньшей мощности.
Также можно применить новые кремниевые транзисторы, в этом случае требуется корректировка режима постоянного тока.
Схема инвертора мощностью 300 Вт
Ниже приведена уменьшенная схема, полноразмерная схема для более комфортного просмотра здесь.

Достоинства:
- беспроблемная работа при нагрузке до 300 Вт;
- возможна нагрузка до 650 Вт (при сильном нагреве проводов и падении напряжения до 190 В).
Недостатки:
- сложность, требуется импортная комплектация;
- более высокая стоимость.
Трансформатором может послужить импульсный блок питания (нерабочий советский телевизор в самый раз). Нужно перемотать, сточить зазор на феррите (если из двух таких трансформаторов взять по одной половинке феррита, ничего точить не придется).
В трансформаторе преобразователя возможно использование двух колец, оба 40х25х11, склеенных вместе. Первичная – та же, что в ТПИ-3, вторичная – на 60 витков.
Первичная – в двух обмотках 3 повода на 0.8 у плеча – в одном плече 5 витков и во втором плече 5 витков.
Вторичная – два провода на 0.8. При наматывании используется метод проверки. Вначале половину вторичной — два провода 0.8 + изоляция, затем первичную два плеча, опять изоляция, еще раз вторичная – ее подгоняем для нужного вольтажа (230 В).
В качестве корпуса лучше использовать компьютерный блок питания АТХ, в нем есть кулер, который лучше оставить и применить для охлаждения при повышенной нагрузке.. Ниже показаны фотографии сделанного устройства.
Пример характеристик
В качестве наглядного примера рассмотрим типовые параметры обычного повышателя.
1. Номинальная рабочая 1000вт, работать на ней может любое количество времени.
2. Максимальная 2000вт, только в течение короткого промежутка времени 5-10 минут, некоторые приборы на старте потребляют в 2 раза больше.
3. Ток без нагрузки 1А, энергопотребление самого преобразователя напряжения от батареи без нагрузки. При 12В это будет 12 Ватт в час.
4. Форма сигнала, модифицированная синусоида — колебания тока прямоугольной формы, все дешевые повышатели дают только такую форму.
5. Входное напряжение 11-15В, при выходе за эти значения сработает защита, и всё отключится.
6. Напряжение на выходе 220В ±10%. Показатель зависит от нагрузки на инвертор и его качества. Обычно питание электроники рассчитано на изменения питания в этих пределах.
7. Частота тока 50Гц, частота колебаний в секунду.
8. КПД 94%, средний коэффициент полезного действия. Остальные 6% потребляет сам прибор, за счёт которых и нагревается. Хорошим КПД считается от 90%.
Какие бывают преобразователи
В современно мире существует множество видов преобразователей тока, как небольших для минимальных потребностей, так и крупных способных обеспечить энергией несколько электроприборов.

Для самых простых нужд можно использовать преобразователи работающие от прикуривателя в автомобиле. Работу холодильника они конечно обеспечить не смогут, но вот радио или зарядку телефона, планшета, ноутбука вполне осилят.









Благодаря ШИМ контролерам преобразователи заметно шагнули вперёд. Вырос коэффициент полезного действия, а форма тока приблизилась к привычным для приборов форме чистого синуса. А максимальная мощность выросла до нескольких кило ватт.

Конечно всё это касается лишь дорогих и массивных преобразователей. Но и более простые, тоже не стояли на месте и улучшали свои характеристики.

Время работы будет ограниченно мощностью и ёмкостью аккумулятора. И если вы на долго отправляетесь в путешествие, то не следует слишком сильно нагружать аккумулятор и ограничивать себя в потреблении электроэнергии.

Для отдыха не природе лучше всего подойдёт компактный маломощный преобразователь. Его вполне хватит для бытовых нужд в походе.


Не каждый бытовой прибор сможет работать с такой формой тока и может вовсе прийти в негодность. Поэтому следует внимательно подходить к выбору приборов для поездок на природу.








Существует три вида преобразователей напряжения с 12 на 220 В:
- Автомобильный;
- Компактный;
- Стационарный тип.

Также нельзя забывать, что чем выше нагрузка на преобразователь, тем ниже его КПД. И если в этом нет необходимости, нагружать его следует минимально, чтобы не расходовать драгоценную энергию впустую.

Основные неисправности инвертора
Ремонт инвертора 24В 220В и других моделей может потребоваться в следующих случаях:
- неправильно установленный рабочий режим;
- неправильная работа электронных компонентов инвертора;
- несоответствующая мощность;
- проникновение внутрь аппарата влаги (капель дождя, снега);
- собравшаяся внутри инвертора пыль;
- несоблюдение рекомендаций, прописанных заводом-изготовителем;
- отказ вентиляторов и перегрев устройства;
- неправильное подключение преобразователя к аккумуляторной батареи.
И еще одна частая причина поломки – это небрежное обращение. Один или совокупность нескольких этих факторов оказывают негативное влияние на инвертор напряжения, в результате чего его работа прекращается. И если это произошло – то стоит обратиться в сервисный центр. Он поможет решить возникшую проблему.
Источники
- https://ElectroInfo.net/praktika/sobiraem-povyshajushhij-transformator-sobstvennymi-rukami.html
- https://pochini.guru/tehnika/tipyi-preobrazovateley-napryazheniya-s-12-na-220-volt
- https://pro-instrymenti.ru/elektronika/invertor-12-v-220-svoimi-rukami/
- https://svet100led.ru/sravnenie/preobrazovatel-s-12-na-220-svoimi-rukami.html
- https://tehnoobzor.com/schemes/pitanie/2792-shema-prostogo-preobrazovatelya-napryazheniya-svoimi-rukami.html
- https://mobylplus.ru/remont-preoobrazovateley-napryazcheniya.html





































