Регулятор напряжения 12 вольт своими руками
5 частых вопросов, которые задают начинающие радиомеханики; 5 лучших транзисторов для регуляторов, тест на определение состава схемы
Регулятор электрического напряжения нужен для того, чтобы величина напряжения могла стабилизироваться. Он обеспечивает надежность работы и долговечность работы прибора.
Регулятор состоит из нескольких механизмов.
Ответы на эти вопросы позволят узнать состав схемы регулятора напряжения 12 вольт и её сборку.
- Какое сопротивление должно быть у переменного резистора?
a) 10 кОм
b) 500 кОм
- Как нужно подключать провода?
a) 1 и 2 клемма – питание, 3 и 4 – нагрузка
b) 1 и 3 клемма – нагрузка, 2 и 4 — питание
- Нужно ли устанавливать радиатор?
a) Да
b) Нет
a) КТ 815
b) Любой
3 ошибки и как их избежать
- Ножки транзистора и резистора спаяны друг с другом полностью. Чтобы этого избежать, нужно внимательно читать инструкцию.
- Хоть и поставлен радиатор, перегрелся прибор.Это связано с тем, что во время того, как детали спаиваются, происходит перегрев. Для этого нужно, ножки транзистора держать пинцетом для отвода тепла.
- Реле не стало работать после починки. Выгоняет проволоку после того как отпустил кнопку. Проволока по инерции тянется. Значит, не работает электротормоз. Берем реле с хорошими контактами и подключаем к кнопке. Подключить провода для питания. Когда на реле не подается напряжение, контакты становятся замкнутыми, поэтому обмотка замыкается сама на себя.
Когда на реле подается напряжение(плюс), меняются контакты в схеме и напряжение подается на мотор.
Зачем нужен регулятор оборотов
Регулятор оборотов двигателя, частотный преобразователь – это прибор на мощном транзисторе, который необходим для того, чтобы инвертировать напряжение, а также обеспечить плавную остановку и пуск асинхронного двигателя при помощи ШИМ. ШИМ – широко-импульсное управление электрическими приспособлениями. Его применяют для создания определенной синусоиды переменного и постоянного тока.
Фото — мощный регулятор для асинхронного двигателя
Самый простой пример преобразователя – это обычный стабилизатор напряжения. Но у обсуждаемого прибора гораздо больший спектр работы и мощность.
Частотные преобразователи используются в любом устройстве, которое питается от электрической энергии. Регуляторы обеспечивают чрезвычайно точный электрический моторный контроль, так что скорость двигателя можно изменять в меньшую или большую сторону, поддерживать обороты на нужном уровне и защищать приборы от резких оборотов. При этом электродвигателем используется только энергия, необходимая для работы, вместо того, чтобы запускать его на полной мощности.
Фото — регулятор оборотов двигателя постоянного тока
Зачем нужен регулятор оборотов асинхронного электродвигателя:
- Для экономии электроэнергии. Контролируя скорость мотора, плавность его пуска и остановки, силы и частоты оборотов, можно добиться значительной экономии личных средств. В качестве примера, снижение скорости на 20% может дать экономию энергии в размере 50%.
- Преобразователь частоты может использоваться для контроля температуры процесса, давления или без использования отдельного контроллера;
- Не требуется дополнительного контроллера для плавного пуска;
- Значительно снижаются расходы на техническое обслуживание.
Устройство часто используется для сварочного аппарата (в основном для полуавтоматов), электрической печки, ряда бытовых приборов (пылесоса, швейной машинки, радио, стиральной машины), домашнего отопителя, различных судомоделей и т.д.
Фото — шим контроллер оборотов
Замена симистора (Triac-а) в диммере
Пустотелые заклёпки можно удалить с помощью сверла, заточенного под углом 90°, или с помощью кусачек-бокорезов. Но, чтобы не повредить радиатор, делать это нужно непременно со стороны расположения триака.
Радиаторы, изготовленные из очень мягкого алюминия, при клёпке были немного деформированы. Поэтому, пришлось ошкурить контактные поверхности наждачной бумагой.
- Винт М2,5х8.
- Шайба пружинная (гровер) М2,5.
- Шайба М2,5 – стеклотекстолит.
- Корпус симистора.
- Прокладка – фторопласт 0,1мм.
- Гайка М2,5.
- Шайба М2,5.
- Трубка (кембрик) Ø2,5х1,5мм.
- Шайба М2,5.
- Радиатор.
Так как я использовал триак, не имеющий гальванической развязки между электродами и контактной площадкой, то применил старый проверенный способ изоляции. На чертеже видно, как он реализуется.
А это те же детали гальванической развязки триака в натуральном виде.
Для предотвращения продавливания стенки радиатора в месте крепления симистора, под головку винта была подложена шайба. А у самого винта была сточена большая часть шляпки, чтобы последняя не цеплялась за ручку потенциометра, регулятора мощности.
Вот так выглядит симистор, изолированный от радиатора. Для улучшения теплоотвода, использовалась термопроводящая паста КПТ-8.
Что находится под кожухом диммера.
Снова в строю.
Выбор устройства
При выборе стабилизатора учитывают следующие характеристики:
- Размеры. Выбранный стабилизатор должен компактно размещаться в запланированном для него месте для установки с возможностью нормального доступа.
- Вид. Из имеющихся в продаже устройств наиболее надежными, компактными и недорогими являются стабилизаторы на основе небольших микросхем.
- Возможность самостоятельного ремонта. Так как даже самые надежные устройства выходят из строя, необходимо отдавать предпочтение ремонтопригодным стабилизаторам, радиодетали к которым имеются в продаже в достаточном количестве и по доступной цене.
- Надежность. Выбранный стабилизатор должен обеспечивать постоянное значение напряжения без значительных отклонений от заявленного их производителем диапазона.
- Стоимость. Для электрической системы автомобиля достаточно приобрести устройство стоимостью до 200 рублей.
Схемы регуляторов тока на микросхемах
Выше мы рассмотрели несколько схем зарядных устройств с ручной регулировкой. Основной их недостаток – отсутствие стабилизации. В процессе зарядки АКБ ток через нее уменьшается, а это значит, что придется постоянно контролировать и подстраивать этот параметр. Но построить стабилизированный источник питания ненамного сложнее. Для начала несколько схем регулятора тока для зарядного устройства со стабилизацией, которые можно использовать для построения стационарных ЗУ.
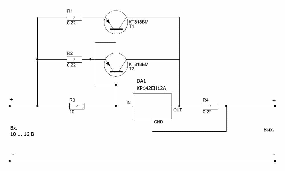
Стабилизатор
Эта схема позволяет заряжать шести- и двенадцативольтовые батареи током одной, заранее установленной стабильной величины до 10 ампер.

Стабилизатор тока для зарядного устройства
Сердцем узла является интегральный стабилизатор напряжения, включенный по схеме токовой стабилизации. Величина зарядного тока будет зависеть от номинала резистора R4, который можно рассчитать по формуле:
I = 1.2/R,
где:
- I – необходимый зарядный ток в А;
- R – номинал резистора R4 в Ом.
Поскольку сама по себе микросхема КР142ЕН12А маломощная, для обеспечения большей мощности используются транзисторные ключи T1 и T2, включенные параллельно. Резисторы R1 и R2 – токовыравнивающие. Они компенсируют разброс параметров транзисторов.
Резисторы R1, R2, R4 изготавливаются из отрезков обмоточного провода необходимой длины, которые для большей компактности свернуты в спираль. Транзисторы VT1 и VT2 можно установить на один общий радиатор без изолирующих прокладок. Площадь рассеяния радиатора – 300 см2. Если на место R4 установить мощный реостат сопротивлением 0.8 Ом, то легко получить регулируемый стабилизатор.
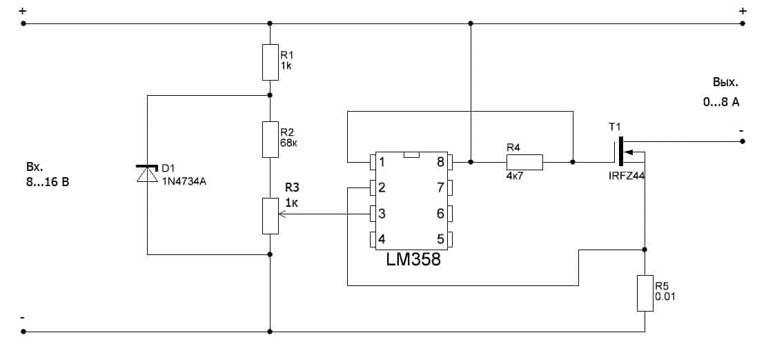
Регулятор-стабилизатор
Эта схема является регулируемым стабилизатором и в отличие от предыдущей имеет более высокий КПД, поскольку рассеиваемая мощность на токозадающем резисторе намного меньше из-за его низкого сопротивления.

Узел собран на операционном усилителе LM358 и полевом транзисторе IRFZ44. Регулировка зарядного тока производится при помощи переменного резистора R3. Резистор R5 является токозадающим.
На месте T1 может работать транзистор STP55NF06, стабилитрон 1N4734A заменим на любой маломощный с напряжением стабилизации 5.6 В. Отечественные аналоги микросхемы LM358 – КР1401УД5, КР1053УД2, КР1040УД1. Полевой транзистор устанавливаем на радиатор.
Разновидности 12В стабилизаторов
В зависимости от конструкции и способа поддержания 12-ти вольтного напряжения выделяют две разновидности стабилизаторов:
- Импульсные – стабилизаторы, состоящие из интегратора (аккумулятора, электролитического конденсатора большой емкости) и ключа (транзистора). Поддержание напряжения в заданном интервале значений происходит благодаря циклическому процессу накопления и быстрой отдачи заряда интегратором при открытом состоянии ключа. По конструктивным особенностям и способу управления такие стабилизаторы подразделяются на ключевые устройства с триггером Шмитта, выравниватели с широтно-импульсной и частотно-импульсной модуляцией.
- Линейные – стабилизирующие напряжение устройства, в которых в качестве регулирующего устройства применяются подключаемые последовательно стабилитроны или специальные микросхемы.
Схема самодельного РН 220 В с тиристорами
Тиристорные сборки также эффективные, одновременно они не отличаются особой сложностью. Силовым ключом тут выступает тиристор. Главное отличие от самоделок на симисторах — каждая полуволна имеет свой индивидуальный ключ, снабженный динистором для управления.
Для схемы взяли отечественные детали. При установке тиристора VS1, диодов VD1–VD4 на радиаторы (охладители), то устройство сможет работать с нагрузкой в 10 А: при 220 В можно будет обслуживать 2.3 кВт.
В сборке лишь 2 силовых элемента: диодный мост, тиристор. Детали рассчитаны на 400 В, ток 10 А. мост трансформирует переменное напряжение в однополярное пульсирующее, фазовую настройку полупериодов обеспечивает тиристор.
R1 и 2, стабилитрон VD5 — это параметрический стабилизатор, ограничивающий напряжение, подаваемое в узел управления на отметке 15 В. Последовательное размещение резисторов требуется для повышения пробивного напряжения и рассеиваемой мощности.
C1 без заряда, в месте соединения R6 и 7 тоже нулевое напряжение, но постепенно оно там растет. Чем ниже сопротивление на резисторе R4, тем быстрее через эммитер VT1 перегонится напряжение на его базе, транзистор откроется. VT1 и 2 (транзисторы) — это состав маломощного тиристора. При достижении значения на переходе база/эмиттер VT1 пороговой отметки транзистор открывается и отпирает VT2, а тот в свою очередь — тиристор.
Второй вариант
Описанным ниже регулятором настраивают скорость вращения электродвигателей, нагрев паяльника и подобное. Такой прибор отчасти верно назвать регулятором мощности, но правильно будет также именовать его и РН, так как, по сути происходит регулировка фазы — времени, за которое сетевая полуволна попадает в нагрузку
С одной стороны настраивается напряжение через скважность импульса, с иной — мощность появляющаяся на нагрузке
Наиболее результативный прибор для резистивной нагрузки — лампочек, нагревателей. С индуктивной будет справляться, но не так эффективно, при слишком малой величине точность диапазона настройки снизится. Существуют две почти идентичные схемы по описываемому варианту:
Схема регулятора состоит из доступных деталей, ее можно полностью собрать из таковых даже советского периода. При включении (как на изображении) выпрямительных диодов прибор выдержит до 5 А, что соответствует 800 Вт…1 кВт. Но надо поставить радиаторы для охлаждения.
Основа изделия:
- тирист. КУ202Н;
- Т1–Т2 (КТ315 и КТ361) — это аналог 1-переходного транзистора.
Алгоритм:
- Когда напряжение на конд. С1 (470 nF) сравнивается таковому в точке соединения резист. R3 и 4 (10 кОм и 2.2 кОм), тогда транзисторы открываются.
- От них подается импульс управляющему электроду тиристора.
- При этом C1 тратит свой заряд, тиристор открывается до следующего полупериода.
Мощность можно повысить, если заменить диоды, рассчитанные на больший необходимый ток. Также можно вместо тиристора КУ202 с пределом в 10 А поставить помощнее: Т122, Т132, Т142.
Деталей не много, допустим навесной монтаж, но с платой сборка будет красивее и комфортнее. Стабилитрон Д814В можно поменять на любой с 12–15 В. Из коробочки выведен разъем для вилки.
Модификация, особенности, демонстрация работы
Схема также может поместиться в корпусе наружной розетки, в маленькой пластиковой распаячной коробке. Мощность самоделки ограничена диодным мостом (1000 В, 4 А), тиристором. Напомним, в нашем примере предел чуть больше 800 Вт, максимум — 1000 Вт. Для бытовых условий этого более чем достаточно.
Радиаторы на тиристоры и диоды крайне рекомендованы — в данном случае они не просто желательные, а жизненно необходимые, так как перегрев может быть значительным. Минимальная мощность резистора R1 — 2 Вт
Демонстрация:
Принцип работы переменного резистора
Элемент электрической схемы, сопротивление которого можно изменять от нуля до номинального значения, называется переменным резистором и позволяет вручную плавно регулировать величину сопротивления для обеспечения нормальной работы остальных компонентов электрической схемы.
Устройство
Переменное сопротивление состоит из:
- резистивного элемента, который определяет номинал сопротивления, с припаянными по краям двумя фиксированными выводами для подключения в схему;
- подвижного подпружиненного третьего контакта (ползунка, бегунка), который можно передвигать по металлической или металлизированной дорожке (коллектору), уменьшая или увеличивая сопротивление;
- ручки, которая управляет регулировочным механизмом.

Конструктивное исполнение:
- Поворотный – токопроводящий элемент выполняется в виде кольца (подковы), ползунок перемещается поворотным регулировочным механизмом при помощи специальной ручки. Поворотные резисторы могут быть однооборотные и многооборотные.
- Движковый – величина сопротивления регулируется прямым перемещением ползунка по токопроводящему элементу.
Для чего используется
Регулируемый резистор плавно изменяет параметры электрической цепи непосредственно во время работы.
Применяется во многих электроприборах и бытовых устройствах – в качестве потенциометрических датчиков разного назначения и для регулировки громкости и тембра звука, настройки частоты радиоприема, яркости свечения светодиодов или температуры нагрева простым поворотом ручки-регулятора.
Чем отличается от подстроечного
Подстроечный резистор компактного размера, устанавливается непосредственно на электронной плате и применяется для вывода схемы в нужный режим только на стадии настройки и наладки, после чего фиксируется краской или клеем.

Для регулировки подстроечного сопротивления используется отвертка, которая вставляется в специальный паз регулировочного механизма, связанного с круговым ползунком.
Что получилось
Сам процесс обновлённого монтажа занял времени ни сколько не больше чем предыдущий. При этом получен не простой регулятор напряжения, который подключается к блоку питания стабилизированного напряжения, собранная схема при подключении даже к сетевому понижающему трансформатору с выпрямителем на выходе сама даёт необходимое стабилизированное напряжение. Естественно, что выходное напряжение трансформатора должно соответствовать допустимым параметрам входного напряжения микросхемы КР142ЕН12А. Вместо неё можно использовать и импортный аналог интегральный стабилизатор LM317Т. Автор Babay iz Barnaula.
Обсудить статью ДВА ПРОСТЫХ РЕГУЛЯТОРА НАПРЯЖЕНИЯ
Схема и фотографии мощнейшего ультразвукового отпугивателя.
Простейшая схема радиожучка на одном транзисторе, для работы в паре с ФМ приёмником.
В электрических схемах для изменения уровня выходного сигнала используется регулятор напряжения. Основное его назначение — изменять подаваемую на нагрузку мощность. C помощью устройства управляют оборотами электродвигателей, уровнем освещённости, громкостью звука, нагревом приборов. В радиомагазинах можно приобрести готовое изделие, но несложно изготовить регулятор напряжения своими руками.
- https://instrument.guru/elektrichestvo/prostoj-regulyator-napryazheniya-na-12-volt-svoimi-rukami.html
- https://lampagid.ru/elektrika/komponenty/regulyator-12-volt
- https://instanko.ru/elektrichestvo/regulyator-napryazheniya-i-toka.html
Если нет возможности купить…
Конечно, зачастую прибор, собранный своими руками, будет хуже, чем аналогичное устройство, произведенное на заводе. Но сегодня мало кому можно доверять. И дешевые контроллеры для солнечной батареи, поставляемые из Китая, также могли быть собраны в какой-нибудь подсобке. Так зачем покупать устройство, в качестве которого Вы не уверены, если есть возможность соорудить его дома.
На рисунке 1 приведена простейшая схема, воспользовавшись которой Вы сможете своими руками собрать контроллер, пригодный для зарядки свинцово-кислотного аккумулятора 12 В с помощью маломощной СБ с током в несколько ампер. Изменив номиналы используемых элементов, Вы сможете адаптировать собранный прибор под АКБ с другими техническими характеристиками. Следует отметить, что данная схема предполагает использование вместо защитного диода полевого транзистора, управляемого компаратором.
Видео Вам в помощь:
Контроллеры заряда солнечной батареи, собранные своими руками по более сложным схемам, смогут гарантировать Вам надежную и стабильную работу. Поэтому, если Вы чувствуете в себе силы, то ниже представлена еще одна схема. Она состоит из большего числа компонентов, зато и функционирует без «глюков» (рисунок 3).
Самодельный контроллер, собранный по данной схеме, подойдет для системы энергообеспечения, работающей, как от СБ, так и от ветрогенератора. Сигнал, который приходит от используемого источника альтернативной энергии, коммутируется реле, которое в свою очередь управляется полевым транзисторным ключом. Для регулировки порогов переключения режимов используются подстроечные резисторы.
Не бойтесь экспериментировать, ведь у самых лучших умов человечества тоже случались ошибки и падения, поэтому, если с первого раза Вам не удалось собрать своими руками надежный контроллер, не отчаивайтесь. Попробуйте еще раз, и, возможно, со второго раза у Вас все получится. Зато Вас будет «греть» само осознание того, что Вы сделали его сами.
Статью подготовила Абдуллина Регина
Как доработать устройство для контроля заряда:
Характеристика регулятора
По своему виду приспособления могут изготавливаться в портативном или стационарном исполнении. Устанавливаются они в любом положении: вертикальном, потолочном, горизонтальном.
К основным характеристикам устройств относят следующие параметры:
- Плавность регулировки. Обозначает минимальный шаг, с которым происходит изменение величины разности потенциалов на выходе. Чем он плавнее, тем точнее можно выставить значение напряжения на выходе.
- Рабочая мощность. Характеризуется значением силы тока, которое может пропускать через себя прибор продолжительное время без повреждения своих электронных связей.
- Максимальная мощность. Пиковая величина, которую кратковременно выдерживает устройство с сохранением своей работоспособности.
- Диапазон входного напряжения. Это значения входного сигнала, с которым устройство может работать.
- Диапазон изменяемого сигнала на выходе устройства. Обозначает значения разности потенциалов, которое может обеспечить устройство на выходе.
- Тип регулируемого сигнала. На вход устройства может подаваться как переменное, так и постоянное напряжение.
- Условия эксплуатации. Обозначает условия, при которых характеристики регулятора не изменяются.
- Способ управления. Выставление выходного уровня сигнала может осуществляться пользователем вручную или без его вмешательства.
Вам это будет интересно Подключение клеммной испытательной переходной колодки (ИКК)
Простой регулируемый стабилизированный блок питания
Этот блок питания на микросхеме LM317, не требует каких – то особых знаний для сборки, и после правильного монтажа из исправных деталей, не нуждается в наладке. Несмотря на свою кажущуюся простоту, этот блок является надёжным источником питания цифровых устройств и имеет встроенную защиту от перегрева и перегрузки по току. Микросхема внутри себя имеет свыше двадцати транзисторов и является высокотехнологичным устройством, хотя снаружи выглядит как обычный транзистор. Питание схемы рассчитано на напряжение до 40 вольт переменного тока, а на выходе можно получить от 1.2 до 30 вольт постоянного, стабилизированного напряжения. Регулировка от минимума до максимума потенциометром происходит очень плавно, без скачков и провалов. Ток на выходе до 1.5 ампер. Если потребляемый ток не планируется выше 250 миллиампер, то радиатор не нужен. При потреблении большей нагрузки, микросхему поместить на теплопроводную пасту к радиатору общей площадью рассеивания 350 – 400 или больше, миллиметров квадратных.
Подбор трансформатора питания нужно рассчитывать исходя из того, что напряжение на входе в блок питания должно быть на 10 – 15 % больше, чем планируете получать на выходе. Мощность питающего трансформатора лучше взять с хорошим запасом, во избежание излишнего перегрева и на вход его обязательно поставить плавкий предохранитель, подобранный по мощности, для защиты от возможных неприятностей. Нам, для изготовления этого нужного устройства, потребуются детали:
- Микросхема LM317 или LM317T.
- Выпрямительная сборка почти любая или отдельные четыре диода на ток не менее 1 ампер каждый.
- Конденсатор C1 от 1000 МкФ и выше напряжением 50 вольт, он служит для сглаживания бросков напряжения питающей сети и, чем больше его ёмкость, тем более стабильным будет напряжение на выходе.
- C2 и C4 – 0.047 МкФ. На крышке конденсатора цифра 104.
- C3 – 1МкФ и больше напряжением 50 вольт. Этот конденсатор, так же можно применить большей ёмкости для повышения стабильности выходящего напряжения.
- D5 и D6 – диоды, например 1N4007, или любые другие на ток 1 ампер или больше.
- R1 – потенциометр на 10 Ком. Любого типа, но обязательно хороший, иначе выходное напряжение будет «прыгать».
- R2 – 220 Ом, мощностью 0.25 – 0.5 ватт.
Перед подключением к схеме питающего напряжения, обязательно проверьте правильность монтажа и пайки элементов схемы.
Сборка регулируемого стабилизированного блока питания
Сборку я произвел на обычной макетной платы без всякого травления. Мне этот способ нравится из-за своей простоты. Благодаря ему схему можно собрать за считанные минуты.
Как сделать своими руками
Сделать зарядное устройство с диодным мостом самому по вышеприведенной схеме не составит особого труда. Достаточно руководствоваться следующими рекомендациями.
Подготовить необходимые комплектующие и инструменты
- Трансформатор. Если зарядник изготавливается для АКБ легкового автомобиля «Жигули» емкостью 60 А×ч, то автомобильные характеристики трансформатора должны иметь следующие параметры:
- мощность не менее 150 Вт, чтобы обеспечить зарядный ток величиной 6 А (оптимальная зарядка по времени с обеспечением стойкости пластин аккумулятора достигается на режиме 10 % от емкости АКБ);
- напряжение на вторичной обмотке должно быть выше 12 Вольт для нормального прохождения тока через разряженную батарею — в районе 14.4 Вольт.
Трансформатор с такими характеристиками можно найти в старых электроламповых телевизорах или потертых временем музыкальных центрах, вышедших из строя микроволновых печах и источниках бесперебойного питания. В конце концов в специализированных магазинах можно купить такое устройство за небольшие деньги.
Старые трансформаторы используют в обмотках алюминиевый провод в отличие от медного он сильнее нагревается. Поэтому возникает необходимость борьбы с перегревом таких трансформаторов. Кулер от неисправного источника питания компьютера поможет решить проблему:
- Выпрямитель. Для диодного моста следует использовать достаточно мощные диоды, работающие на токе около 10 А. Такими параметрами обладают электронные элементы типа Д246. Возможно найти и другие подобные варианты. Наличие меток с указанием полярности диодов облегчает сборку моста.
- При работе мощные диоды выделяют большое количество тепла. Монтировать диодный мостик рекомендуется на радиаторе охлаждения, например, имеющихся в старых запасных частях от системного блока компьютера. В случае невозможности найти промышленный радиатор охлаждения можно воспользоваться алюминиевым профилем, как показано на изображении:
- Для подключения зарядника к бытовой сети необходима сетевая вилка.
- Монтаж лучше производить на текстолитовой пластине, подходящей по габаритам.
- Необходим кусок нихромовой проволоки.
- Амперметр, вольтметр.
- Диэлектрическая бумага, изолента.
- Кроме слесарного, основным рабочим инструментом будет паяльник с материалами необходимыми в технологии пайки.
Порядок выполнения работ
- Так как трансформатор для самодельного зарядника обычно берется с другого электротехнического устройства, то весьма редко напряжение и сила тока на вторичной обмотке соответствуют требованиям. Следует в таком случае полностью удалить вторичную обмотку, оставив первичную. Выполнить расчеты из школьного курса физики для определения количества витков и диаметра проволоки, подходящими для необходимого напряжения и силы тока. Аккуратно уложить проволоку виток к витку не составит труда. Не стоит забывать делать изоляцию (диэлектрической бумагой, изолентой) между слоями. Концы проволоки вывести и закрепить на корпусе. Для уменьшения вибраций следует пропитать обмотку парафином.
- На текстолитовой пластине разместить радиатор охлаждения с установленными на нем четырьмя диодами Д246. Собрать диодный мостик с выводами к клеммам аккумулятора. Зачистить концы выводов.
- В разрыв между диодным мостом и аккумулятором подключается амперметр и устанавливается кусок нихромовой проволоки. Один конец ее жестко закрепляется, а второй остается подвижным, чтобы была возможность менять длину нихромовой проволоки и варьировать величиной сопротивления. Такой самодельный переменный резистор позволит производить регулирование тока подаваемого на аккумулятор.
- Все соединения необходимо заизолировать изолентой. Готовое устройство для обеспечения электробезопасности следует поместить в подходящий корпус.
- Амперметр будет отслеживать процесс зарядки. Когда показания силы тока на нем будут в районе 1 А, можно сделать вывод, что аккумулятор зарядился.
- Контролировать зарядку можно и с помощью вольтметра, однако при подключенном зарядном устройстве его показания будут немного выше.
Стабилизатор напряжения для светодиодов
Существует несколько вариантов, как сделать стабилизатор для светодиодов авто своими руками. Вы можете выбрать способы с простой сборкой, с доступными запчастями или наиболее надежные.
Идеальный вариант – вы потратили не очень много времени, а устройство работает долгие годы.
ПОСМОТРЕТЬ ВИДЕО
Сборка мощного интегрального регулятора
Чтобы сделать стабилизатор напряжения на 12 Вольт своими руками, вам понадобится:
- Конденсаторы 330 мкф и 100 мкф 16 В;
- Микросхема L7812;
- Диод Шоттки;
- Термоусадка и провода.

- Фейсбук
- Гугл+
- ЖЖ
- Blogger
Этапы работы:
- У регулятора укоротите один выход и припаяйте к нему диод и конденсаторы.
- Припаяйте провода с термоусадкой на них. После диода соедините провод с плюсом питания.
- Еще один выход соедините с LED-лентой.
- Центральный выход соедините с минусом питания. LED-ленту тоже соедините с минусовым проводом блока питания.
Схема регулируемого стабилизатора на транзисторах
Данная схема позволяет сделать регулируемый стабилизатор на 12 Вольт. Он рассчитан на ток 1 Ампер. Предусмотрена защита тока на транзисторе VT3. Он открывается, если ток превысит значение 1,2 Ампера.
Если ваш ток больше 1 Ампера, модифицировать схему можно, поменяв транзисторы VT1 и VT2 на более мощные.

- Фейсбук
- Гугл+
- ЖЖ
- Blogger
Импульсный регулятор
Стабилизация осуществляется за счет чередования импульсов и пауз. Эти устройства более надежны, чем линейные. Они могут преобразовывать напряжение по заранее заданным параметрам. Импульсный стабилизатор для светодиодов на 12 Вольт может быть понижающим или повышающим. Это регулирование происходит благодаря разным схемам. Его устанавливают не только на светодиоды, но и на другие электроприборы в автомобиле.
Как проверить регулятор напряжения скутера?
Для проверки необходимо запастись мультиметром у которого есть функция вольтметра. Он нужен для замеров напряжения на выходе регулятора напряжения.
Чтобы замерить напряжение сначала надо добраться до места назначения. Для этого нужно снять передний обтикатель. Как правило он прикручен несколькими гайками и на заклепках (например на Honda dio 3 гайки и 4 заклепки)
Снимаем обтекатель осторожно, его легко повредить. Там нам нужно найти небольшую коробку в которой есть 4 выхода (в некоторых скутерах выходов 5)
Выходы имеют следующие цвета: зеленый , красный , желтый и белый .

Для того чтобы измерить напряжение нужно чтобы скутер сначала стабилизировался в работе, то есть холостые обороты должны быть стабильны. Можно поставить его на подножку, завести и дождаться стабилизации. Если скутер не заводится, или не держит холостые, то прочитайте статью: скутер не держит холостые обороты. Если все хорошо, то нужно замерить напряжение между красным и зеленым проводом. Наш измерительный прибор ставим на 20В, режим измерения постоянного напряжения. Если напряжение в пределах 14.6 – 14.8 то это нормальное напряжение реле-регулятора. Эсли не исправен регулятор, то это значение может колебаться даже на 5В и больше в любую сторону. Если значение меньше 14.5В, или превышает 15В, то регулятор не исправен.

Теперь нужно проверить напряжение поступающее на освещение. Поскольку туда поступает переменное напряжение, то и наш мультиметр ставим на измерение переменного напряжения 20В. Чтобы измерить напряжение поступающее на освещение нужно замерять его между зеленым и желтым проводами. Как правило, норма для освещения это напряжение в 12 вольт, большинство лампочек накаливания рассчитаны именно на такое напряжение. Допускается + – 0.5 вольт. Не забывайте что скутер работает на холостых и если добавить оборотов то напряжение поднимется, но не допустимо даже чтобы напряжение на регуляторе поднималась до 13+ вольт. При не исправном регуляторе, напряжение может подниматься выше. Например до 15-16В, но для лампочек накаливания вредно даже 13 вольт напряжения. Регулятор однозначно неисправен. Особенно учитывая, что это на холостых оборотах двигателя.




































