TL 431 интегральный стабилитрон
Основные характеристики программируемого источника опорного напряжения TL 431
- Номинальное рабочее напряжение на выходе от 2,5 до 36 В;
- Ток на выходе до 100 мА;
- Мощность 0,2 Ватт;
- Диапазон рабочей температуры для TL 431C от 0° до 70°;
- Диапазон рабочей температуры для TL 431A от -40° до +85°.
- Точность без буквы – 2%;
- Буква А – 1%;
- Буква В – 0, 5%.
Столь широкое его применения обусловлено низкой ценой, универсальным форм-фактором, надёжностью, и хорошей устойчивостью к агрессивным факторам внешней среды. Но также следует отметить точность работы данного регулятора напряжения
. Это позволило ему занять нишу в устройствах микроэлектроники.
Основное предназначение TL 431 стабилизировать опорное напряжение в цепи. При условии, когда напряжение на входе источника ниже номинального опорного напряжения, в программируемом модуле транзистор будет закрыт и проходящий между катодом и анодом ток не будет превышать 1 мА
. В случае, когда выходное напряжение станет превышать запрограммированный уровень, транзистор будет открыт и электрический ток сможет свободно проходит от катода к аноду.
Схема включения TL 431
В зависимости от рабочего напряжения устройства схема подключения будет состоять из одноступенчатого преобразователя и расширителя (для устройств 2,48 В.) или модулятора небольшой ёмкости (для устройств 3.3 В). А также чтобы снизить риск короткого замыкания, в схему устанавливается предохранитель, как правило, за стабилитроном
. На физическое подключение оказывает влияние форм-фактор устройства, в котором будет находиться схема TL 431, и условия окружающей среды (в основном температура).
Стабилизатор на основе TL 431
Простейшим стабилизатором на основе TL 431 является параметрический стабилизатор. Для этого в схему нужно включить два резистора R 1, R 2 через которые можно задавать выходное напряжение для TL 431 по формуле: U вых= Vref (1 + R 1/ R 2)
. Как видно из формулы здесь напряжение на выходе будет прямо пропорционально отношению R 1 к R 2.Интегральная схема будет держать напряжение на уровне 2,5 В . Для резистора R 1 выходное значение рассчитывается так: R 1= R 2 (U вых/ Vref – 1).
Эта схема стабилизатора, как правило, используется в блоках питания с фиксированным или регулируемым напряжением. Такие стабилизаторы напряжения на TL 431 можно обнаружить в принтерах, плоттерах, и промышленных блоках питания. Если необходимо высчитать напряжение для фиксированных источников питания, то используем формулу Vo = (1 + R 1/ R 2) Vref.
Термостабильный стабилизатор на основе TL 431
Технические характеристики TL 431 позволяют создавать на его основе термостабильные стабилизаторы тока. В которых резистор R2 выполняет роль шунта обратной связи, на нём постоянно поддерживается значение 2,5 В. В результате значение тока на нагрузке будет рассчитываться по формуле Iн=2,5/R2.
Цоколёвка и проверка исправности TL 431
Форм-фактор TL 431 и его цоколёвка будет зависеть от производителя. Встречаются варианты в старых корпусах TO -92 и новых SOT-23
.Не стоит забывать про отечественный аналог: КР142ЕН19А тоже широко распространённый на рынке . В большинстве случаев цоколёвка нанесена непосредственно на плату. Однако не все производители так поступают, и в некоторых случаях вам придётся искать информацию по пинам в техпаспорте того или иного устройства.
Производители
Рассматриваемая микросхема относится к перечню наиболее распространенных и широко применяемых интегральных электронных схем. Предшественником ее была серия UC38хх ШИМ-контроллеров компании Unitrode. В 1999 г. эта фирма была куплена компанией Texas Instruments, и с тех пор началось развитие линейки этих контроллеров, приведшее к созданию в начале 2000-х гг. микросхем серии TL494. Кроме уже отмеченных выше ИБП, их можно встретить в регуляторах постоянного напряжения, в управляемых приводах, в устройствах плавного пуска, – словом везде, где используется ШИМ-регулирование.
Среди фирм, клонировавших данную микросхему, значатся такие всемирно известные бренды, как Motorola, Inc, International Rectifier, Fairchild Semiconductor, ON Semiconductor. Все они дают подробное описание своей продукции, так называемый TL494CN datasheet.
TL494CN: схема функциональная
Итак, задачей данной микросхемы является широтно-импульсная модуляция (ШИМ, или англ. Pulse Width Modulated (PWM)) импульсов напряжения, вырабатываемых внутри как регулируемых, так и нерегулируемых ИБП. В блоках питания первого типа диапазон длительности импульсов, как правило, достигает максимально возможной величины (~ 48% для каждого выхода в двухтактных схемах, широко используемых для питания автомобильных аудиоусилителей).
Микросхема TL494CN имеет в общей сложности 6 выводов для выходных сигналов, 4 из них (1, 2, 15, 16) являются входами внутренних усилителей ошибки, используемых для защиты ИБП от токовых и потенциальных перегрузок
Контакт № 4 – это вход сигнала от 0 до 3 В для регулировки скважности выходных прямоугольных импульсов, а № 3 является выходом компаратора и может быть использован несколькими способами. Еще 4 (номера 8, 9, 10, 11) представляют собой свободные коллекторы и эмиттеры транзисторов с предельно допустимым током нагрузки 250 мА (в длительном режиме не более 200 мА)
Они могут соединяться попарно (9 с 10, а 8 с 11) для управления мощными полевыми транзисторами (MOSFET-транзисторов) с предельно допустимым током 500 мА (не более 400 мА в длительном режиме).
Каково же внутренне устройство TL494CN? Схема ее показана на рисунке ниже.
TL494CN: схема функциональная
Итак, задачей данной микросхемы является широтно-импульсная модуляция (ШИМ, или англ. Pulse Width Modulated (PWM)) импульсов напряжения, вырабатываемых внутри как регулируемых, так и нерегулируемых ИБП. В блоках питания первого типа диапазон длительности импульсов, как правило, достигает максимально возможной величины (~ 48% для каждого выхода в двухтактных схемах, широко используемых для питания автомобильных аудиоусилителей).
Микросхема TL494CN имеет в общей сложности 6 выводов для выходных сигналов, 4 из них (1, 2, 15, 16) являются входами внутренних усилителей ошибки, используемых для защиты ИБП от токовых и потенциальных перегрузок
Контакт № 4 – это вход сигнала от 0 до 3 В для регулировки скважности выходных прямоугольных импульсов, а № 3 является выходом компаратора и может быть использован несколькими способами. Еще 4 (номера 8, 9, 10, 11) представляют собой свободные коллекторы и эмиттеры транзисторов с предельно допустимым током нагрузки 250 мА (в длительном режиме не более 200 мА)
Они могут соединяться попарно (9 с 10, а 8 с 11) для управления мощными полевыми транзисторами (MOSFET-транзисторов) с предельно допустимым током 500 мА (не более 400 мА в длительном режиме).
Каково же внутренне устройство TL494CN? Схема ее показана на рисунке ниже.
Корпус / Упаковка / Маркировка
| TL494CD | TL494CDG4 | TL494CDR | TL494CDRE4 | TL494CDRG3 | TL494CDRG4 | TL494CJ | TL494CN | TL494CNE4 | TL494CNSR | TL494CNSRG4 | TL494CPW | TL494CPWG4 | TL494CPWLE | TL494CPWR | TL494CPWRG4 | TL494ID | TL494IDG4 | TL494IDR | TL494IDRE4 | TL494IDRG4 | TL494IN | TL494INE4 | TL494MJ | TL494MJB | |
|---|---|---|---|---|---|---|---|---|---|---|---|---|---|---|---|---|---|---|---|---|---|---|---|---|---|
| Pin | 16 | 16 | 16 | 16 | 16 | 16 | 16 | 16 | 16 | 16 | 16 | 16 | 16 | 16 | 16 | 16 | 16 | 16 | 16 | 16 | 16 | 16 | 16 | 16 | 16 |
| Package Type | D | D | D | D | D | D | J | N | N | NS | NS | PW | PW | PW | PW | PW | D | D | D | D | D | N | N | J | J |
| Industry STD Term | SOIC | SOIC | SOIC | SOIC | SOIC | SOIC | CDIP | PDIP | PDIP | SOP | SOP | TSSOP | TSSOP | TSSOP | TSSOP | TSSOP | SOIC | SOIC | SOIC | SOIC | SOIC | PDIP | PDIP | CDIP | CDIP |
| JEDEC Code | R-PDSO-G | R-PDSO-G | R-PDSO-G | R-PDSO-G | R-PDSO-G | R-PDSO-G | R-GDIP-T | R-PDIP-T | R-PDIP-T | R-PDSO-G | R-PDSO-G | R-PDSO-G | R-PDSO-G | R-PDSO-G | R-PDSO-G | R-PDSO-G | R-PDSO-G | R-PDSO-G | R-PDSO-G | R-PDSO-G | R-PDSO-G | R-PDIP-T | R-PDIP-T | R-GDIP-T | R-GDIP-T |
| Package QTY | 40 | 40 | 2500 | 2500 | 2500 | 25 | 25 | 2000 | 2000 | 90 | 90 | 2000 | 2000 | 40 | 40 | 2500 | 2500 | 2500 | 25 | 25 | |||||
| Carrier | TUBE | TUBE | LARGE T&R | LARGE T&R | LARGE T&R | TUBE | TUBE | LARGE T&R | LARGE T&R | TUBE | TUBE | LARGE T&R | LARGE T&R | TUBE | TUBE | LARGE T&R | LARGE T&R | LARGE T&R | TUBE | TUBE | |||||
| Маркировка | TL494C | TL494C | TL494C | TL494C | TL494C | TL494C | TL494CN | TL494CN | TL494 | TL494 | T494 | T494 | T494 | T494 | TL494I | TL494I | TL494I | TL494I | TL494I | TL494IN | TL494IN | ||||
| Width (мм) | 3.91 | 3.91 | 3.91 | 3.91 | 3.91 | 3.91 | 6.92 | 6.35 | 6.35 | 5.3 | 5.3 | 4.4 | 4.4 | 4.4 | 4.4 | 4.4 | 3.91 | 3.91 | 3.91 | 3.91 | 3.91 | 6.35 | 6.35 | 6.92 | 6.92 |
| Length (мм) | 9.9 | 9.9 | 9.9 | 9.9 | 9.9 | 9.9 | 19.56 | 19.3 | 19.3 | 10.3 | 10.3 | 5 | 5 | 5 | 5 | 5 | 9.9 | 9.9 | 9.9 | 9.9 | 9.9 | 19.3 | 19.3 | 19.56 | 19.56 |
| Thickness (мм) | 1.58 | 1.58 | 1.58 | 1.58 | 1.58 | 1.58 | 4.57 | 3.9 | 3.9 | 1.95 | 1.95 | 1 | 1 | 1 | 1 | 1 | 1.58 | 1.58 | 1.58 | 1.58 | 1.58 | 3.9 | 3.9 | 4.57 | 4.57 |
| Pitch (мм) | 1.27 | 1.27 | 1.27 | 1.27 | 1.27 | 1.27 | 2.54 | 2.54 | 2.54 | 1.27 | 1.27 | .65 | .65 | .65 | .65 | .65 | 1.27 | 1.27 | 1.27 | 1.27 | 1.27 | 2.54 | 2.54 | 2.54 | 2.54 |
| Max Height (мм) | 1.75 | 1.75 | 1.75 | 1.75 | 1.75 | 1.75 | 5.08 | 5.08 | 5.08 | 2 | 2 | 1.2 | 1.2 | 1.2 | 1.2 | 1.2 | 1.75 | 1.75 | 1.75 | 1.75 | 1.75 | 5.08 | 5.08 | 5.08 | 5.08 |
| Mechanical Data |
Первые шаги по работе с микросхемой
Прежде чем делать какое-либо полезное устройство, рекомендуется изучить, как работает TL494CN. Как проверить ее работоспособность?
Возьмите свою макетную плату, установите на нее микросхему и подключите провода согласно нижеприведенной схеме.

Если все подключено правильно, то схема будет работать. Оставьте выводы 3 и 4 не свободными. Используйте свой осциллограф, чтобы проверить работу ГПН – на выводе 6 вы должны увидеть пилообразное напряжение. Выходы будут нулевыми. Как же определить их работоспособность в TL494CN. Проверка ее может быть выполнена следующим образом:
- Подключите выход обратной связи ( № 3) и выход управления «мертвым временем» (№ 4) к общему выводу (№ 7).
- Теперь вы должны обнаружить прямоугольные импульсы на выходах микросхемы.
Регулятор напряжения
Как правило, в самодельных небольших электронных устройствах питание обеспечивает типовой ИБП ПК, выполненный на TL494CN. Схема включения БП ПК общеизвестна, а сами блоки легкодоступны, поскольку миллионы старых ПК ежегодно утилизируются или продаются на запчасти. Но как правило, эти ИБП вырабатывают напряжения не выше 12 В. Этого слишком мало для частотно-регулируемого привода. Конечно, можно было бы постараться и использовать ИБП ПК повышенного напряжения для 25 В, но его будет трудно найти, и слишком много мощности будет рассеиваться на напряжении 5 В в логических элементах.
Однако на TL494 (или аналогах) можно построить любые схемы с выходом на повышенную мощность и напряжение. Используя типичные детали из ИБП ПК и мощные МОП-транзисторы от материнской платы, можно построить ШИМ-регулятор напряжения на TL494CN. Схема преобразователя представлена на рисунке ниже.

На ней можно увидеть схему включения микросхемы и выходной каскад на двух транзисторах: универсальном npn- и мощном МОП.
Основные части: T1, Q1, L1, D1. Биполярный T1 используется для управления мощным МОП-транзистором, подключенным упрощенным способом, так наз. «пассивным». L1 является дросселем индуктивности от старого принтера HP (около 50 витков, 1 см высота, ширина 0,5 см с обмотками, открытый дроссель). D1 — это диод Шоттки от другого устройства. TL494 подключена альтернативным способом по отношению к вышеописанному, хотя можно использовать любой из них.
С8 – конденсатор малой емкости, чтобы предотвратить воздействие шумов, поступающих на вход усилителя ошибки, величина 0,01uF будет более или менее нормальной. Большие значения будут замедлять установку требуемого напряжения.
С6 — еще меньший конденсатор, он используется для фильтрации высокочастотных помех. Его емкость — до нескольких сотен пикофарад.
Производители
Рассматриваемая микросхема относится к перечню наиболее распространенных и широко применяемых интегральных электронных схем. Предшественником ее была серия UC38хх ШИМ-контроллеров компании Unitrode. В 1999 г. эта фирма была куплена компанией Texas Instruments, и с тех пор началось развитие линейки этих контроллеров, приведшее к созданию в начале 2000-х гг. микросхем серии TL494. Кроме уже отмеченных выше ИБП, их можно встретить в регуляторах постоянного напряжения, в управляемых приводах, в устройствах плавного пуска, – словом везде, где используется ШИМ-регулирование.
Среди фирм, клонировавших данную микросхему, значатся такие всемирно известные бренды, как Motorola, Inc, International Rectifier, Fairchild Semiconductor, ON Semiconductor. Все они дают подробное описание своей продукции, так называемый TL494CN datasheet.
А как поднять напряжение на выходе?
Теперь давайте получим некоторое напряжение повыше при помощи TL494CN. Схема включения и разводки используется та же самая – на макетной плате. Конечно, достаточно высокого напряжения на ней не получить, тем более что нет какого-либо радиатора на силовых МОП-транзисторах. И все же, подключите небольшой трансформатор к выходному каскаду, согласно этой схеме.

Первичная обмотка трансформатора содержит 10 витков. Вторичная обмотка содержит около 100 витков. Таким образом, коэффициент трансформации равен 10. Если подать 10В в первичную обмотку, вы должны получить около 100 В на выходе. Сердечник выполнен из феррита. Можно использовать некоторый среднего размера сердечник от трансформатора блока питания ПК.
Будьте осторожны, выход трансформатора под высоким напряжением. Ток очень низкий и не убьет вас. Но можно получить хороший удар. Еще одна опасность — если вы установите большой конденсатор на выходе, он будет накапливать большой заряд. Поэтому после выключения схемы, его следует разрядить.
На выходе схемы можно включить любой индикатор вроде лампочки, как на фото ниже.

Она работает от напряжения постоянного тока, и ей необходимо около 160 В, чтобы засветиться. (Питание всего устройства составляет около 15 В – на порядок ниже.)
Схема с трансформаторным выходом широко применяется в любых ИБП, включая и блоки питания ПК. В этих устройствах, первый трансформатор, подключенный через транзисторные ключи к выходам ШИМ-контроллера, служит для гальванической развязки низковольтной части схемы, включающей TL494CN, от ее высоковольтной части, содержащей трансформатор сетевого напряжения.
Настройка
Запускаем. Офигиваем от количества шума!
300мВ! Пачки, похоже на возбуждение обратной связи. Тормозим ОС до предела, пачки не исчезают. Значит, дело не в ОС
Долго тыкавшись, я нашел, что причина такого шума – провод! О_о Простой двужильный двухметровый провод! Если подключить осциллограф до него, или включить конденсатор прямо на щуп осциллографа, пульсации уменьшаются до 20мВ ! Это явление я толком не могу объяснить. Может, кто-то из вас, поделится? Теперь, понятно что делать – в питающейся схеме должен быть конденсатор, и конденсатор нужно повесить непосредственно на клеммы БП.
Кстати, насчет Y – конденсаторов. Китайцы сэкономили на них и не поставили. Итак, выходное напряжение без Y-конденсаторов
А теперь – с Y конденсатором:
Лучше? Несомненно! Более того, после установки Y – конденсаторов сразу-же перестал глючить измеритель тока!
Еще я поставил X2 – конденсатор, чтобы хоть как-то поменьше хлама в сети было. К сожалению, похожего синфазного дросселя у меня нет, но как только найду – сразу поставлю.

Обратная связь.
Про нее я написал отдельную статейку, читайте
Охлаждение
Вот тут пришлось повозиться! После нескольких секунд под полной нагрузкой вопрос о необходимости активного охлаждения был снят. Больше всех грелась выходная диодная сборка.
В сборке стоят обычные диоды, я думал заменить их диодами Шоттки. Но обратное напряжение на этих диодах оказалось порядка 100 вольт, а как известно, высоковольтные диоды шоттки не намного лучше обычных диодов.
Поэтому, пришлось прикрутить кучу дополнительных радиаторов (сколько влезло) и организовать активное охлаждение.
Откуда брать питание для вентилятора? Вот и я долго думал, но таки придумал. tl494 питается от источника напряжением 25В. Берем его (с перемычки J3 на схеме) и понижаем стабилизатором 7812.

Для продуваемости пришлось вырезать крышку под 120мм вентилятор, и прицепить соответствующую решетку, а сам вентилятор поставить на 80мм. Единственное место, где это можно было сделать – это верхняя крышка, а поэтому конструкция получилась очень плохая – с верху может упасть какая-то металлическая хрень и замкнуть внутренние цепи блока питания. Ставлю себе 2 балла. Не стоило уходить от корпуса блока питания! Не повторяйте моих ошибок!
Вентилятор никак не крепится. Его просто прижимает верхняя крышка. Так вот хорошо с размерами я попал.
Результаты
Итог. Итак, этот блок питания работает уже неделю, и можно сказать, что он довольно надежен. К моему удивлению, он очень слабо излучает, и это хорошо!

Я попытался описать подводные камни, на которые сам нарвался. Надеюсь, вы не повторите их! Удачи!
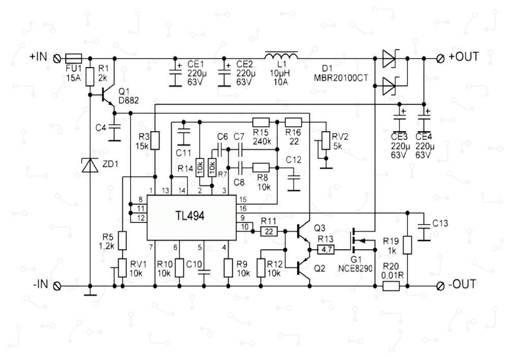
Добрый день. Хотелось бы уточнить номиналы резисторов R3, R8, R14 и R18, параметры L1 в управляющей электронике, номиналы резисторов R22 и R25 в фальшпанеле, а также возможно ли выложить печатные платы. Спасибо.
Автору конечно респект за разработку! Но для повторения нужно сначала расколдовать схему управления БП, котораые в ПДФе. Блин! Что заставляет вас сначала зашифровывать схему? А тот, для кого это здесь выложено, потом расшифровывает эту схему. Какой же дебил так так придумал. Неужели нельзя было нормально нарисовать обе схемы управления (pdf) на одном листе и без всяких ссылок типа: Vref, AGND… Что за бездарность такая. BSVi — тебе большой минус по черчению схем! Ты бездарность. Никогда больше этого не делай. Попроси специалистов сделать это
Зарядка из блока АТХ на TL494 и TPS3510 – ISO-450PP
При переделке в зарядное устройство АТХ блока на основе ШИМ TL494, можно столкнуться со схемами, у которых для контроля выходных напряжений используется отдельный супервизор TPS3510; WT7510 или др. Сегодня мы покажем пример того, как отключать подобный супервизор, что бы он никак не влиял на работу ШИМ. И так, зарядка из блока АТХ CWT ATX-300 (ISO-450PP), поехали!
Зарядка из блока АТХ на TL494 и TPS3510
Микросхемы на подобии TPS3510; WT7510 отслеживают напряжение сразу на нескольких шинах блока, в случае отклонения напряжения хоть на одной из них этот супервизор останавливает работу блока.
При изготовлении самодельного зарядного устройства на основе такого компьютерного блока питания основная переделка заключается в поднятии напряжения по шине +12 до 14В.
Если не отключать супервизор – блок будет работать крайне нестабильно, будут наблюдаться сбои в работе при нагрузке или проблемы со стартом.
Типовые схемы блоков на основе TL494 и TPS3510; WT7510. На схемах уже обозначены некоторые важные элементы, о них речь пойдет ниже.
Отключение супервизора и организация автостарта блока
В зарядное устройство будем переделывать блок CWT ATX-300.
На плате находятся TL494 и TPS3510.
Удаляем диод D15, он выделенный на схеме красной рамкой. Если в блоке используется другая нумерация деталей или другая схема, ищем диод, который соединяет 4-ю ножку Tl494 (DTC) и 3-ю ножку TPS3510 (FPO).
После удаления диода, блок будет запускаться автоматически при включении в сеть, а TPS3510 уже не будет влиять на работу БП.
Как поднять напряжение в блоке питания компьютера?
Оптимальным для зарядки автомобильного АКБ считается напряжение 14-14,5В. Для поднятия напряжения нужно установить подстроечный резистор вместо резистора, соединяющего 1-ю ножку TL494 с шиной +12В.
На схеме он выделенный зеленой рамкой. Подстроечный резистор можно брать на 100-200кОм (желательно многооборотный).
Перед установкой его на плату его нужно настроить на такое же сопротивление, какое было у резистора, вместо которого его ставим.
После удачного старта корректируем выходное напряжение с помощью подстроечника.
При желании можно дополнительно изготовить защиту от переполюсовки и зарядка из блока АТХ готова!
Варианты устройств на микросхеме TL494
Данный ШИМ-контроллер обладает различными вариантами исполнения и подключения, которые отличаются по принципу работы и другим особенностям.
Плавное включение на микросхеме TL494
Система плавного включения на схеме подразумевает плавную ШИМ-регулировку. Здесь суть заключается в максимально аккуратном переходе от начального напряжения к максимально заданному. При этом диапазон напряжения напрямую зависит от особенностей работы установки.
Схема блок питания на TL494 с регулировкой напряжения и тока
Данная микросхема активно используется в установках импульсного типа, которые проявляют максимальную чувствительность к перепадам энергии в сети. Схема подключения включает переключатели, которые используются для контроля и регулировки силы тока и напряжения. Данная схема необходима для управления силовыми значениями электроники. По узлам функциональных возможностей и параметров.
Повышающий преобразователь на TL494
Работает по принципу плавного повышения рабочей мощности системы от 28 В до значения 220. Для этого используются специальные системные переключатели.
Импульсный блок питания на 5 Вольт на TL494
Он работает по принципу резкого изменения уровня напряжения на входе, на 5 В. Особенности подключения зависят от определённых параметров и требований.
Схема блока питания 5 Вольт 10 Ампер на микросхеме TL494
Максимально простая установка, которая позволяет адаптировать рабочие характеристики под определённые нужды и уровень напряжения в системе.
При работе с микросхемой важна практика и понимание теоретической части. Со временем получится настраивать и более сложные ШИМ-контроллеры для работы.
Схемы включения TL431
Параметрический стабилизатор напряжения
Тл431, цоколевка которого начертана на схеме, может включаться в различных вариантах. Используя ИС, можно не только стабилизировать, но и контролировать напряжение и различные параметры в электросхемах. Кроме того, она входит в состав звуковых или световых сигнализирующих устройств.
Интересно. Если перевести показатель любой физической величины в напряжение, то допустимо собрать аппарат, контролирующий эту физическую величину.
Это значит, что, установив специальные датчики, возможно следить за такими параметрами, как:
- влажность;
- температура;
- давление;
- уровень жидкости;
- значение освещённости.
Перечень можно продолжать, но суть одна – электронный стабилитрон допустимо использовать не только в БП и преобразователях.
Корпус и цоколёвка ИС
Стабилизатор тока на TL431
Стабилитрон tl431 в подобном подключении стабилизирует величину тока. Включенный между эмиттером и корпусом схемы (минусом) R2 используется как шунт. Напряжение на нём составляет 2,5 В. Выходной ток (Iвых) соответствует соотношению 2,5/R2.
Токовая стабилизация на TL431
Индикатор повышения напряжения
Мониторить уровни U позволяет стабилизатор tl431 схема включения которого выполнена так, что стабилитрон не откроется при поступлении на вход R (управляющий) U < 2,5 В.
Внимание! Сквозь запертый TL431 ток течёт всё равно. Хоть он мал – до 0,4 мА, но заставляет индикатор гореть
Приходится параллельно led-диоду включать R = 2-3 кОм.
Схема индикатора
При поступлении на R U > 2,5 В ИС откроется. Индикатор зажжётся. Чтобы согласовать стабилитрон и led-диод по величине текущего через них тока, в ветвь для токоограничения (индикатора) включают R3.
Формула для расчёта R3 имеет вид:
R3 = (Uпит – Uh1 – Uda)/Ih1,
где:
- Uh1 – напряжение на led-диоде, В;
- Uda – значение потенциала на открытом стабилитроне, В;
- Ih1 – номинальный ток светодиода.
При расчётах следует ориентироваться на то, что для TL431 Umax = 36 В, допустимые токи для led-диодов – 5…15 мА. Делитель напряжения на входе управляет величиной напряжения срабатывания Uзажиг. данного сигнализатора. Рассчитывают R2, применяя формулу:
R2 = 2,5*R1/(Uзажиг. – 2,5).
Кстати. На практике R2 подбирается при помощи подключения подстроечного сопротивления. С его помощью выставляется нужный предел включения, после чего замеряется тестером его сопротивление, и впаивается уже резистор с постоянным значением.
Проверка исправности TL431
Возникает вопрос: tl431 как проверить мультиметром? Никак! Это микросхема, вмещающая в своём составе множество элементов. Только одних транзисторов десять штук. Поэтому либо совсем заменяется управляемый стабилитрон, либо собирается тестовая схема (типа индикатора напряжения), и проверяется то, как она будет работать.
Индикатор низкого напряжения
В данном случае применяют инверсное подключение, светодиод излучает при запертом стабилитроне. Элемент индикации подключен параллельно ИС и при открытом стабилитроне 2-х вольт мало для излучения света. Когда микросхема закроется, ток уменьшится, напряжение на нём увеличится, и индикатор засветится.
Схема индикации низкого напряжения
Индикатор изменения напряжения
В устройствах, применяемых для контроля над изменением напряжения, используют управляемый стабилитрон. В качестве индикатора берётся светодиод с двумя цветами свечения, например, красно-зелёный. Красный свет сигнализирует о превышении, зелёный – о низком значении U.
Схема устройства контроля над изменением напряжения
Работа TL431 совместно с датчиками
Для работы с датчиками ИС tl431a схема включения изменяется так, что на смену R2 в плечо подключают нужный датчик.
Внимание! На нижеприведённой схеме для примера обозначены разные датчики, которые присоединяют на место R2. Датчики вместо резистора
Датчики вместо резистора
TL431 в схеме со звуковой индикацией (ЗИ)
Применение ИС в схемах с ЗИ возможно для мониторинга процессов наполнения и поддержания границ воды в водонапорных башнях. В ёмкости крепится пара металлических полосок на верхнем уровне водяного столба. Вода, заполнив ёмкость, замкнёт электроды, размещённые друг относительно друга через 2,5-3,5 мм. Схема сработает и выдаст акустическое оповещение.
Индикатор уровня воды
Application Notes
Isolated Multiple Output Flyback Converter Design Using TL494
PDF, 741 Кб, Файл опубликован: 18 июн 2014
Off-Line SMPS Failure Modes PWM Switchers and DC-DC Converters
PDF, 71 Кб, Файл опубликован: 22 мар 2000Today’s voltage regulator modules (VRMs) employ off-line SMPS techniques. Traditionally, they are usually discarded when they fail because they are so challenging to debug and so inexpensive to replace. Investigation of these failed modules reveals some common failure modes. Some failures are caused by other systems’ passive components that fail after repeated electrical stress. Recognizing these
Designing Switching Voltage Regulators With the TL494 (Rev. E)
PDF, 329 Кб, Версия: E, Файл опубликован: 26 июл 2005Designing Switching Voltage Regulators With the TL494
Understanding Buck Power Stages In Switchmode Power Supplies
PDF, 173 Кб, Файл опубликован: 4 мар 1999A switching power supply consists of the power stage and the control circuit. The power stage performs the basic power conversion from the input voltage to the output voltage and includes switches and the output filter. This report addresses the buck power stage only and does not cover control circuits. Detailed steady-state and small-signal analysis of the buck power stage operating in continuous
Understanding Boost Power Stages In Switchmode Power Supplies
PDF, 149 Кб, Файл опубликован: 4 мар 1999A switching power supply consists of the power stage and the control circuit. The power stage performs the basic power conversion from the input voltage to the output voltage and includes switches and the output filter. This report addresses the boost power stage only and does not cover control circuits. The report includes detailed steady-stage and small-signal analysis of the boost power stage o
Understanding Buck-Boost Power Stages in Switchmode Power Supplies (Rev. A)
PDF, 363 Кб, Версия: A, Файл опубликован: 28 май 2002
Аналоги микросхемы TL494
Существуют различные аналогичные схемы контроллеров. Они могут отличаться выводами в соответствии с действующими стандартами, что следует учитывать при выборе.
TL494CN
Это импульсный регулятор напряжения, который может использоваться с самыми разными устройствами. Отличается высокими эксплуатационными качествами. По характеристикам не уступает TL494. Монтируется непосредственно на монтажную плату.
KIA494P
Это контроллер на монолитном кристалле, который используется для модуляции широтно-импульсных сигналов. Применяется для контроля энергетическими ресурсами, адаптирован специально под требуемые свойства.
DBL494
Это контролирующий блок, применяющийся в системах, необходимых для управления питанием. По характеристикам не отличается от рассматриваемой модификации. Обладает простотой настройки и синхронизации.
TL494ID
Коммутационный контроллер питания и управления широтно-импульсной модуляцией. Оснащается всеми необходимыми выходами и входами. Работает по типу PWM.
TL4941
Применяется в системах стабилизации напряжения. Архитектура устройства построена таким образом, что не даёт возможности подключать подачу и обработку двойного импульса.
Графики электрических характеристик
Стабилизаторы напряжения – это электронные приборы со сложным устройством, а значит, они имеют разные накладки в функционировании и возможные неисправности. Существуют разные казусы в их работе, которые связаны с наибольшими нагрузками, а есть и настоящие поломки
. Эти понятия следует отличать, для чего существует несколько советов.
В первую очередь, рассмотрим, чем можно произвести качественную проверку работы этого устройства. Наиболее верным методом контроля качества устройства является обычный вольтметр, которым можно измерить напряжение в сети квартиры, а также напряжение на выходе прибора
. В домашней розетке напряжение способно колебаться в интервале 170-240 вольт, а на выходе стабилизирующего прибора оно должно равняться 220 вольтам.
TL494CN: схема функциональная
Итак, задачей данной микросхемы является широтно-импульсная модуляция (ШИМ, или англ. Pulse Width Modulated (PWM)) импульсов напряжения, вырабатываемых внутри как регулируемых, так и нерегулируемых ИБП. В блоках питания первого типа диапазон длительности импульсов, как правило, достигает максимально возможной величины (~ 48% для каждого выхода в двухтактных схемах, широко используемых для питания автомобильных аудиоусилителей).
Микросхема TL494CN имеет в общей сложности 6 выводов для выходных сигналов, 4 из них (1, 2, 15, 16) являются входами внутренних усилителей ошибки, используемых для защиты ИБП от токовых и потенциальных перегрузок
Контакт № 4 – это вход сигнала от 0 до 3 В для регулировки скважности выходных прямоугольных импульсов, а № 3 является выходом компаратора и может быть использован несколькими способами. Еще 4 (номера 8, 9, 10, 11) представляют собой свободные коллекторы и эмиттеры транзисторов с предельно допустимым током нагрузки 250 мА (в длительном режиме не более 200 мА)
Они могут соединяться попарно (9 с 10, а 8 с 11) для управления мощными полевыми транзисторами (MOSFET-транзисторов) с предельно допустимым током 500 мА (не более 400 мА в длительном режиме).
Каково же внутренне устройство TL494CN? Схема ее показана на рисунке ниже.
Схемы блоков питания
Сложные схемы импульсных блоков питания TL494 рассматривать не буду. Они требуют множества деталей и времени, поэтому изготавливать своими руками не рационально. Проще у китайцев купить готовый аналогичный модуль за 300-500руб.
Простой и мощный импульсный БП
Повышающий преобразователь с 12 на 220 Вольт.
При сборке повышающих преобразователей напряжения особое внимание уделяйте охлаждению силовых транзисторов на выходе. Для 200W на выходе будет ток около 1А, относительно не много
Тестирование на стабильность работы проводить с максимально допустимой нагрузкой. Необходимую нагрузку лучше всего сформировать из ламп накаливания на 220 вольт, мощностью 20w, 40w, 60w, 100w. Не стоит перегревать транзисторы более чем на 100 градусов. Соблюдайте правила техники безопасности при работе с высоким напряжением. Семь раз померяй, один раз включи.
Повышающий преобразователь на TL494 практически не требуют настройки, повторяемость высокая. Перед сборкой проверьте номиналы резисторов и конденсаторов. Чем меньше будет отклонение, тем стабильней будет работать инвертор с 12 на 220 вольт.
Контроль температуры транзисторов лучше производить термопарой. Если радиатор маловат, то проще поставить вентилятор, чтобы не ставить новый радиатор.
Блок питания на TL494 своими руками мне приходилось изготавливать для усилителя сабвуфера в автомобиле. В то время автомобильные инверторы с 12В на 220В не продавались, и у китайцев не было Aliexpress. В качестве усилителя УНЧ применил микросхему серии TDA на 80W.
За последние 5 лет увеличился интерес с технике с электрическим приводом. Этому поспособствовали китайцы, начавшие массовое производство электрических велосипедов, современных колесо-мотор с высоким КПД. Лучшей реализацией считаю двух колёсные и одноколесные гироскутеры.В 2015 году китайская компания Ninebot купила американской Segway и начал производства 50 видов электрических скутеров типа Сегвея.
Для управления мощным низковольтным двигателем требуется хороший контроллер управления.
Расположение и назначение выводов микросхемы
Классическая микросхема оснащается несколькими разными типами вывода, которые применяются для подключения и передачи энергии. Среди наиболее распространённых потоков:
Вход на положительной части. Он указывает на значение напряжения. Если оно превышает второй вывод, тогда мощность упадёт, а ширина входных импульсов будет минимальной. Наблюдается и обратная зависимость. Вход на отрицательной части. Работает по аналогичному принципу с предыдущим вариантом. Показывает ошибку при высоком входном напряжении. Усилитель. Это усиленный выход системы, который проходит через специальные диоды. Изменение мёртвого времени
Это своеобразная скважность, которая задаёт мощность на 50%. ГПН
Данный вывод используется для подключения конденсатора, задающего время работы. ГПН. Он также отвечает за время работы микросхемы. Подключается ко всей схеме контроллера. Содержится в составе микросхемы. Позволяет обеспечить необходимое подключение. Другие выводы и каналы связи. Вывод для работы на выходном компоненте контролирующей схемы и получения выходных сигналов. Стабилизация источника напряжения, который может использоваться для работы усилительной части. Вывод для выявления погрешности при работе микросхемы.
Выше перечислены в общем порядке выводы контролирующей схемы, которые используются для подключения и контроля за различными возможностями и функциями.




































