Изготовление реле своими руками
Чтобы получить качественное реле и немного сэкономить, необходимо самостоятельно изготовить такое устройство. Для этого не нужно тратить много времени и иметь какие-либо профессиональные знания. Новичку в этом деле достаточно обладать базовыми физическими познаниями и общим представлением о принципе работе устройства.
Выбор материалов и инструментов
Для работы над реле понадобится минимальное количество доступных материалов, которые можно купить в специализированных магазинах любого населённого пункта. Их стоимость сравнительно небольшая, что даёт возможность смастерить реле даже людям с небольшими финансовыми возможностями.
В работе понадобятся такие предметы:
- деревянная доска подходящего размера;
- гвозди длиной около 100 мм;
- моток медной проволоки;
- металлическая полоска;
- тиристоры;
- плоскогубцы;
- молоток.
Пошаговая инструкция
Все самодельные временные реле изготавливаются по одному и тому же принципу
Мастеру важно придерживаться его и стараться максимально качественно выполнить каждый этап работы. Только в этом случае можно добиться желаемого результата и выполнить работу за минимально короткий промежуток времени
Порядок действий:
Берётся деревянная доска и в неё молотком аккуратно вбиваются гвозди. Делать это нужно так, чтобы они заходили в дерево только наполовину
Важно исключить какие-либо изгибы и неравномерность интервалов между двумя соседними гвоздями. Исправить допущенные ошибки можно при помощи плоскогубцев.
Медная проволока медленно наматывается на длинный гвоздь
Делать это нужно по направлению снизу вверх. Как только вся ножка будет обмотана, необходимо закрепить проволоку на шапке. Важно оставить несколько миллиметров с каждого края, чтобы потом было удобно регулировать величину магнитного поля.
С помощью плоскогубцев изменяется форма металлической полоски. Она сгибается так, чтобы один из краёв находился выше шапки гвоздя.
Полученное изделие надёжно крепится к деревянной основе.
Один из концов проволоки самостоятельно изготовленного электромагнита подключается к положительной клемме батареи, а другой — к отрицательной. В результате этих манипуляций гвоздь должен соприкоснуться с металлической полоской.
Один зажим крепится к полоске из металла, а другой — к нижней части гвоздя.
Устройство дополняется тиристорами, которые помогут приспособлению работать на протяжении длительного периода.
Включается электромагнит и изделие подсоединяется к источнику питания.
Подключённое реле времени настраивается и проверяется на работоспособность. В случае выявления каких-либо неточностей следует отключить устройство и устранить проблему.
Назначение, виды и принцип работы
Реле времени — это прибор, предназначенный для автоматизации действий в зависимости от установленного интервала времени. Другими словами, устройство позволяет отсрочить запуск процесса на какой-то промежуток времени. Конструктивно прибор состоит из следующих частей:
- управляющая;
- выдерживающая;
- исполнительная.
Управляющая часть обеспечит запуск при появлении разрешающего сигнала, поступающего на элементы схемы. Выдерживающая часть переводит прибор в режим паузы, а исполнительная уже непосредственно коммутирует подключённую к выходу нагрузку.
Простое реле времени с задержкой включения 220 В предназначено для управления отсрочкой по времени, например, отключение света через пять минут после его включения. Наиболее распространёнными типами реле являются: электромеханическое, электромагнитное, программируемое.
В простых случаях применяют первые два вида реле, использующие одну настройку. Программируемый тип обладает расширенными возможностями. Основная его способность заключается в возможности создания цикличности действия и гибкости настройки. Благодаря чему такое реле является универсальным для любой сферы применения и настраивается с высокой точностью. Оно может управляться дистанционно, комплектоваться удобной системой индикации, а также использоваться в схемах вместо импульсного реле.
По способу расположения разделяются на отдельностоящие, встраиваемые и модульные. Отдельностоящие — это независимые устройства, выполняемые в отдельном корпусе с выносным устройством питания. Например, реле времени для фотопечати. Встраиваемые устройства представляю собой плату и механизм без корпуса. Они составляют единое целое с другими сложными приборами, например, таймер-программатор в микроволновой печи или накладной выключатель с выдержкой времени. Модульные приборы выпускаются с креплениями, выполненными под din-рейку, и предназначены они для расположения в щитовых шкафах.
Электромагнитный тип устройства
Используется в линии постоянного тока. Преимущество электромагнитных реле заключается в низкой цене, а недостаток — в ограниченном ресурсе работы. Основными частями, из которых состоит устройство, являются:
- катушка;
- магнитопровод;
- якорь;
- траверс;
- пружина.
Для получения напряжения требуемого для различных частей схемы, на её входе располагается преобразователь. Кроме этого, он формирует уровень опорного напряжения. Таким образом, в цифровых реле задержка времени задаётся зарядно-разрядной цепочкой и компаратором. Подсчёт числа импульсов генератора и изменение величины времени, осуществляется с помощью счётчика. Получая импульсы от генератора, счётчик проводит их подсчёт. Дешифратор анализирует состояние счётчика и формирует сигнал, пересылаемый в исполнительный блок.
Как выбрать
Основные критерии выбора продукции:
- Упаковка должна быть без повреждений, а также чистой и сухой.
- Обязательное наличие штрихкода (и/или QR-кода).
- Правильность написания названия продукции и производителя.
- Наличие паспорта и/или инструкцию.
- Все технические характеристики содержатся на коробке или в паспорте и/или в инструкции
При выборе устройства важно обращать внимание на такие характеристики:
- репутация производителя;
- допустимый предел напряжения;
- мощность;
- уровень защиты от влаги и пыли;
- предел срабатывания;
- отсутствие любых повреждений на корпусе;
- источник питания (от сети или автономный).
Основные функции устройств:
- Включение и выключения электроцепи;
- Гашения электродуги, которая появляется после размыкания агрегата;
Контакторы зачастую используются в отопительных, осветительных и вентиляционных системах. Применяются при устройстве электродвигателей в трамваях, лифтах, кранах и электровозах.
Уместно применение контакторов на объектах с высокой частотой пусков, где есть присоединение токов с большой нагрузкой. В конструкцию устройства входят:
- Катушки управления;
- Группы контактов;
- Камеры дугогасящие.
Заказать сертифицированные контакторы можно в интернет-каталоге . Мы являемся официальными дистрибьюторами этой торговой марки.
Электромагнитные пускатели: область применения
Пускатели электромагнитные применяются для разгона, пуска и регулирования электрического двигателя. Они защищают прибор от перегрузок.
Магнитные пускатели являются замыкателями, укомплектованными вспомогательными механизмами: термореле, пусковым устройством, дополнительной группой контактов и предохранителями.
Такой прибор нужен для дистанционного регулирования электродвигателя с короткозамкнутым вихревым соединением.
Купить сертифицированные магнитные пускатели
Область применения реле напряжения
В условиях активного использования большого количества электроаппаратуры в каждом доме, возрастает частота перепадов напряжения в сети. Даже самый качественный прибор со временем выходит из строя или дает сбой в работе. Чтобы предотвратить отказы в работе применяемой аппаратуры из-за нестабильной энергоподачи устанавливают реле напряжения.
Приборы анализирую состояние электросети. При отклонении от нормы в доли секунды отсоединяют прибор от сети. Реле напряжения отличаются быстродействием. Чтобы устройство максимально корректно работало, устанавливают верхний и нижний пределы, а также временной промежуток, в течение которого прибор должен быть отсоединен от сети.
При возникновении сложностей с выбором товара, наши специалисты готовы оказать помощь. Консультации доступны в телефонном режиме в часы работы магазина. Мы принимаем заказы на комплексные поставки электрооборудования. Товар доступен в Ростове-на-Дону, Батайске. Заказчикам из других регионов товар отправляется удобной транспортной компанией.
Примеры схем подключения
В зависимости от конкретной модели реле времени или поставленных задач, которое оно должно решать, схема подключения может коренным образом отличаться.
Рис. 7: пример схемы подключения
Посмотрите на рисунок 7, в данном примере приведен один из простейших вариантов управления осветительными приборами при помощи реле времени. Подача управляющего сигнала осуществляется на выводы 1 и 2, а к нагрузке от вывода 3 и нулевого провода. Клемма 4 получает питание от сети 220В. Данная схема широко используется для бытовых нужд и практически не применяется для промышленных целей, так как обеспечивает работу только с одним потребителем (прибором освещения, линией, сигнализацией и т.д.).
Рис. 8: Еще одна схема подключения реле времени
На рисунке 8 приведена схема включения реле времени, здесь способ питания аналогичен предыдущей схеме. Но на выходе устройства реализовано подключение двух независимых групп потребителей от контактов 3 и 5, которые могут иметь индивидуальную логику работы. Такой способ подключения предоставляет куда больший функционал, за счет чего он применяется в местах, где требуется управление сразу несколькими приборами.
Рис. 9: схема включения реле через контактор
Как видите на рисунке 9, при подключении мощного оборудования, для которого реле времени не может осуществлять его электроснабжение из-за недостаточной проводимости собственных цепей, применяется подключение логического элемента через силовой контактор. В данной схеме рабочим органом выступает контактор, управляющий сигнал на который подается с контактов реле времени. Основным преимуществом такой схемы подключения является возможность запитать потребитель любой мощности и принципа действия.
Реле времени c анкерным или часовым механизмом
Главным элементом этой конструкции является пружина, которая «взводиться» с помощью электромагнита. Контакты реле замыкаются после того, как часовой механизм отсчитает положенное время, которое можно выставить на специальной шкале.
Реле времени c применением двигателей
Позволяет производить задержку времени от 10 секунд до нескольких часов. Имеет в составе синхронный электродвигатель, редуктор и электромагнит, с помощью которого осуществляется сцепление первых двух элементов.
Тестирование реле

Тестирование реле Электронные аппараты работают на основе цифровых импульсов. Современные устройства имеют высокопроизводительные микропроцессоры. Обычно РВ расчитано на коммутацию индуктивных или неиндуктивных нагрузок. Для настройки прибора цифрового типа потребуется ввести нужные параметры времени, используя функциональные клавиши. Возможность широкой настройки позволяет выставлять не только секунды, но и дни недели.
Цель тестирования – разобраться с конструкцией и принципом действия реле времени. Проверка прибора при новом включении производится в следующей последовательности.
- Внешний осмотр и проверка механической части.
- Проверка действия искрогасительного контура.
- Тестирование выпрямительного устройства.
- Определение сопротивления току цепи обмотки.
- Проверка напряжения при срабатывании и возврате.
- Контроль времени срабатывания.
Тестирование основных параметров проводится с помощью специального устройства. При осмотре механической части выявляют коррозию, загрязнения. Проверяют ход и балансировку подвижных частей, состояние осей и пружин, затяжку винтов и осевой люфт.
Важным моментом является проверка прочности изоляции. Напряжением поочередно воздействуют на все цоколи и зажимы. Изоляция должна выдерживать напряжение 1000 В при частоте переменного тока 50 герц.
Что такое таймеры, реле паузы, задержки
Сразу оговоримся: самодельные автотаймеры регулируют задержку от нескольких секунд до 10–15 мин. Есть схемы только для вкл. и для вкл./выкл. нагрузки, а также для активации в определенное время суток. Но их диапазон задержки и опции ограниченные, нет функции периодического самостоятельного срабатывания несколько раз и настройки промежутков между такими циклами, как у розеточных заводских приборов. Впрочем, возможностей самоделки (есть также в продаже готовые подобные простые модули) хватит для активации вентиляции гаража, освещения в кладовой и подобных не слишком требовательных операций.
Временное реле (таймер, реле паузы, задержки) — это автоматический расцепитель, срабатывающий в момент, выставленный на нем пользователем, включая/выключая (смыкая/размыкая контакты) электроприбора. Таймер чрезвычайно практичный в ситуациях, когда пользователю необходимо, чтобы устройство активировалось или деактивировалось, когда он находится в ином месте. Также такой узел выручит в обычных бытовых случаях, например, подстрахует, когда забывают выключить/включить оснащение.
Таким образом, временное реле исключит ситуации, когда оставили электроприбор включенным, забыли его выключить, соответственно, он перегорел или еще хуже, стал причиной пожара. Включив таймер, можно идти по своим делам, не беспокоясь, что надо будет возвратиться в определенное время для обслуживания оборудования. Система автоматизируется, агрегат сам отключится, когда установленный период на расцепителе истечет.
Где применяют
Многим знакомы пощелкивания в советских стиральных машинках, когда большими градуированным селекторами выставляли определенную задержку до вкл./выкл. Это яркий пример данного устройства: например, выставляли работу на 10–15 мин., барабан крутился это время, затем, когда часы внутри доходили до нуля, стиралка сама выключалась.
Временные реле всегда устанавливают производители в микроволновки, электропечи, электроводонагреватели, автополив. В то же время многие приборы его не имеют, например, освещение, вентиляция (вытяжка), тогда можно докупить таймер. В самом простом виде он выглядит как небольшой прямоугольный блок с селекторами времени и вилкой под обычную розетку («суточные» розетки-таймеры), в которую вставляется. Затем в него вставляют вилку кабеля питания обслуживаемого прибора, настраивают элементами управления на корпусе время задержки. Есть также типоразмеры для размещения путем соединения с линией (с проводами, проводкой, для распредщитков), для интегрирования внутрь приборов.
Устройство, разновидности, особенности
Преимущественно таймеры в заводских электроприборах с расцепителями основываются на микроконтроллере, часто управляющем также всеми режимами работы автоматизированного аппарата, где они установлены. Описанное объединение функций дешевле для производителя, так как не надо изготавливать отдельные микросхемы.
Мы же будем описывать самые простые схемы реле времени с задержкой, только с опцией вкл./выкл. и подбора временной паузы в небольшом диапазоне (до 15–20 мин.):
- для низковольтного питания (5–14 В) — на транзисторах;
- на диодах — для питания напрямую от сети 220 Вольт;
- на микросхемах (NE555, TL431).
Есть специальные заводские модули, их можно купить на интернет площадках (Aliexpress, подобные и специализированные ресурсы), на радиорынках, в спецмагазинах. Полностью кустарные изделия создаются по аналогичным схемам, в основном для несложных задач: элементарное расцепление/сцепление контактов в определенный, задаваемый момент времени, при этом диапазон задержки небольшой от секунд до 15–20 мин.
Самый простой таймер 12В в домашних условиях
Наиболее простое решение — это реле времени 12 вольт. Такое реле может быть запитано от стандартного блока питания на 12v, каких очень много продается в различных магазинах.

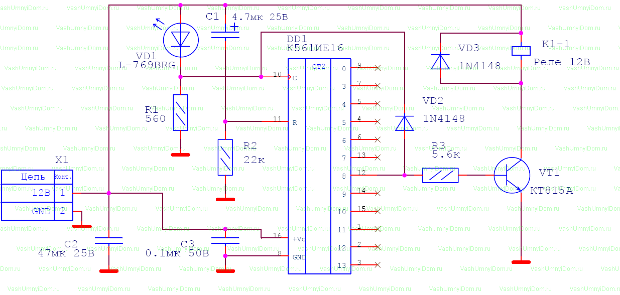
На рисунке ниже приведена схема устройства включения и автоматического выключения осветительной сети, собранная на одном счетчике интегрального типа К561ИЕ16.

Рисунок. Вариант схемы 12v реле, при подаче питания включающего нагрузку на 3 минуты.
Данная схема интересная тем, что в качестве генератора тактирующих импульсов выступает мигающий светодиод VD1. Частота его мерцаний составляет 1,4 Гц. Если светодиод конкретно такой марки найти не удастся, то можно использовать подобный.
Рассмотрим исходное состояние срабатывания, в момент подачи питания 12v. В начальный момент времени конденсатор С1 полностью заряжается через резистор R2. На выводе под №11 появляется лог.1, делающий данный элемент обнуленным.
Транзистор, подсоединенный к выходу интегрального счетчика, открывается и подает напряжение 12В на катушку реле, через силовые контакты которого замыкается цепь включения нагрузки.
Дальнейший принцип действия схемы, работающей на напряжении 12В, состоит в считывании импульсов, поступающих с индикатора VD1 с частотой 1,4 Гц на контакт №10 счетчика DD1. С каждым снижением уровня поступающего сигнала происходит, так сказать, приращение значения счетного элемента.
При поступлении 256 импульса (это равняется 183 секундам или 3 минутам) на контакте №12 появляется лог. 1. Такой сигнал является командой для закрывания транзистора VT1 и прерывания цепи подключения нагрузки, через контактную систему реле.
Одновременно с этим, лог.1 с вывода под №12 поступает через диод VD2 на тактовую ногу C элемента DD1. Этот сигнал блокирует в дальнейшем возможность поступления тактовых импульсов, таймер срабатывать больше не будет, вплоть до пересброса питания 12В.
Исходные параметры для таймера срабатывания задаются разными способами подсоединения транзистора VT1 и диода VD3, указанных на схеме.
Немного преобразив такое устройство можно сделать схему, имеющую обратный принцип действия. Транзистор КТ814А следует поменять на другой тип — КТ815А, эмиттер подключить к общему проводу, коллектор к первому контакту реле. Второй контакт реле следует подключить к напряжению питания 12В.

Рисунок. Вариант схемы 12v реле, включающего нагрузку через 3 минуты после подачи питания.
Теперь после подачи питания реле будет отключено, а открывающий реле управляющий импульс в виде лог.1 выхода 12 элемента DD1 будет открывать транзистор и подавать на катушку напряжение 12В. После чего, через силовые контакты будет происходить подключение нагрузки к электрической сети.
Данный вариант таймера, функционирующий от напряжения 12В, на отрезке времени 3 минуты будет держать нагрузку в отключенном состоянии, а затем подключит её.
При изготовлении схемы, не забудьте расположить конденсатор ёмкостью 0.1 мкФ, на схеме имеющий обзначение C3 и напряжением 50В как можно ближе к питающим выводам микросхемы, иначе счетчик будет часто сбоить и время выдержки реле будет иногда меньше, чем должно быть.
В частности, это программирование времени выдержки. Применив, к примеру, такой DIP-переключатель как показано на рисунке, вы можете соединить одни контакты переключателей с выходами счетчика DD1, а вторые контакты объединить вместе и подключить к точке соединения элементов VD2 и R3.

Таким образом, с помощью микропереключателей вы сможете программировать время выдержки реле.
Подключение точки соединения элементов VD2 и R3 к различным выходам DD1 изменит время выдержки следующим образом:
| Номер ноги счётчика | Номер разряда счётчика | Время выдержки |
| 7 | 3 | 6 сек |
| 5 | 4 | 11 сек |
| 4 | 5 | 23 сек |
| 6 | 6 | 45 сек |
| 13 | 7 | 1.5 мин |
| 12 | 8 | 3 мин |
| 14 | 9 | 6 мин 6 сек |
| 15 | 10 | 12 мин 11 сек |
| 1 | 11 | 24 мин 22 сек |
| 2 | 12 | 48 мин 46 сек |
| 3 | 13 | 1 час 37 мин 32 сек |
Простое реле времени на 220 В
Данное реле выдержки времени на 220 Вольт является гальванически не развязанным и является простейшим. В качестве элемента коммутации применяется тиристор.
Как мы говорили, тиристор позволяет коммутировать нагрузку, нечувствительную к форме напряжения питания: лампу накаливания, тен, галогеновую лампу и тому подобное.
Нельзя подключить светодиодный драйвер или энергосберегайку типа КЛЛ, любой электронный прибор, имеющий на входе трансформатор.
Минимум деталей схемы и простота схема позволят собрать это схему любому, израсходовав не более 50–100 руб.

Схема работает так же просто, как и выглядит. Если замкнуть контакт S1, то начнется постепенная зарядка C1. В процессе заряда этого конденсатора, тиристор VS1 будет открыт.
На нагрузке HL1 будет сетевое напряжение. Как только конденсатор зарядится, тиристор VS1 закроется и ток через него проходить перестанет. Наш прибор завершить работу и произойдет выключение нагрузки.
Схема содержит такие детали:
диодный мост, выполняющий функцию подачи на тиристор выпрямленного тока: состоит из диодов с максимальным током не ниже 1А и имеющего обратный показатель напряжения не ниже 400В (1N4007);

тиристор серии BT151 (если у вас завалялись КУ 202Н или КУ 202М — применяйте);

- сопротивление R1 — 4.3 МОм, мощностью 1Вт;
- сопротивление R2 200 Ом, 1Вт;
- R3 такой же мощности, 1.5 кОм;
- конденсатор устройства С1 на 0.47 мкФ, на 630В или большее напряжение;
- нагрузка HL1 мощностью не более 200 Вт; при применении ламп накаливания, и в том числе галогенных ламп помните, что стартовый ток при включении может превышать рабочий в 10 раз, хотя это продолжается не так долго.
- выключатель или тумблер S1.
Так как весь принцип работы этого реле сводится к зарядке конденсатора, то изменяя емкость конденсатора проще всего изменить время включения реле.
Из-за простоты данного устройства дать простую формулу расчета времени выдержки невозможно, так как время зависит от параметров конкретного тиристора, сопротивлений резисторов, ёмкости конденсатора.
Схемы подключения реле времени
Для подключения реле времени не используются сложные схемы
При его установке важно знать, какую нагрузку оно будет коммутировать
Такая схема позволяет выполнять различные операции путем включения/выключения реле в штатном режиме
Представленная выше схема подключения используется в большинстве случаев для домашнего использования. Такая схема обеспечивает стабильную работу прибора. Единственным недостатком является то, что реле времени может подключаться только на одну линию с небольшой нагрузкой. Например, уличное освещение или полив газона.
Схема подключения реле времени к сети с электроприборами со значительной нагрузкой
Схема с контактором используется в тех случаях, когда необходимо отключать более мощную нагрузку. Ее применение в быту также можно часто встретить. В ней роль выключающего устройства более мощной нагрузки исполняет контактор. Такая схема может контролировать, например, работу асинхронного двигателя. Она также применяется, если необходимо с помощью маломощного реле времени коммутировать более мощную нагрузку.
Схема подключения реле времени марки ERF-09 к трехфазной сети через контактор
Также реле времени можно подключать и в трехфазной сети. Схема, которая представлена выше наглядно это демонстрирует. Она применяется в местах с трехфазным напряжением. Основным выключающим устройством служит контактор работу, которого контролирует реле времени.
Активация механизма
Подключение устройства производится в строгом положении, предписанным техпаспортом. Обычно прибор устанавливается в вертикальном положении, если он не отклоняется от вертикали более чем на 10 градусов. Также необходимо придерживаться температурного режима: от -20 до +50 градусов по Цельсию.
Третьим параметром, который учитывается при установке устройства, является влажность воздуха. Допустимый уровень не должен быть больше 80%. При подключении необходимо отключить электрическую схему от питательного устройства. Схема, как сделать реле времени 220В своими руками:

Дополнительно на самом корпусе имеются обозначения, указывающие в какой последовательности подключать элементы. Обычно это выглядит подобным образом:
- Первым делом подключается линия напряжения на клеммы питания.
- Далее, идет соединение фазной линии с рубильником и входным контактом.
- Последним шагом является подключение выходного контакта к фазной линии.
В действительности, реле времени подсоединяется по классическому пути многих приборов, то есть идет соединение питания и активация нагрузки через соответствующие контакты, которые образуют группы, их бывает несколько. Все зависит от реле, которое может быть однофазным или трехфазным.
Что такое реле времени?
Надо полагать, что читатель этой статьи — не специалист в вопросах электротехники, а лишь пытливый пользователь, старающийся расширить свой кругозор и применить полученную информацию в повседневной жизни. Поэтому для начала будет полезно вспомнить, что же скрывается под общим термином «реле»?
Не будем приводить длинную «научную» формулировку этого понятия – она может быть не вполне понятна начинающему. А если говорить простыми словами, то реле – это электромеханическое или электронное устройство, которое производит коммутацию (соединение или разрыв) электрической цепи при получении внешнего управляющего сигнала. Если точнее, то срабатывание происходит, когда внешнее воздействие достигает какой-то заданной величины.
Первые реле были изобретены, изготовлены и применены еще в середине XIX века – они стали незаменимым компонентом аппаратов бурно развивающейся в те времена телеграфной связи. С тех пор, безусловно, эти устройства прошли длинный путь доработок и усовершенствований, повысилась их надежность, появились новые типы, способные работать в самых разных условиях эксплуатации. Но принцип остался неизменным – внешнее управляющее воздействие руководит замыканием, размыканием или переключением электрических цепей.
На схеме очень наглядно показан основной принцип работы электромеханического реле. Ну а количество контактов и схема их переключения при срабатывании устройства далеко не ограничивается этими двумя примерами.
По большей части реле управляются электрическими сигналами – когда показатели силы тока или напряжения достигают определенной величины. Но, кстати, управляющее воздействие вовсе не обязательно является электрическим. Существуют реле, срабатывание которых вызывается изменением давления в трубопроводе, температуры окружающей среды, освещенности объекта и другие. Все это открывает очень широкие возможности автоматизации и обеспечения безопасности эксплуатации разнообразной электрической техники.
Реле давления – в бытовых условиях обычно ставится в цепи питания насосного оборудования, что позволяет автоматизировать работу систем автономного водоснабжения или отопления.
Можно добавить, что в наше время наряду с электромеханическими реле все шире используются «твердотельные» — электронные ключи, в которых переключение контактов происходит за свет использования каскадов полупроводниковых элементов или интегральных микросхем.
Теперь – к вопросу о том, что же такое реле времени.
А подсказка кроется в самом названии. Это в принципе такое же реле, но срабатывание которого происходит с определенной задержкой после подачи (или снятия) управляющего сигнала. Или же коммутация цепей производится с определенным алгоритмом по времени.
Такие устройства нашли очень широкое применение в автоматизации промышленного оборудования. Но их широко используют и в бытовых условиях. Например, на них можно переложить часть забот по управлению осветительными приборами, климатическим оборудованием или системами вентиляции, с получением весьма впечатляющего эффекта экономии электроэнергии. Появляется возможность производить в заданное время необходимые действия с бытовыми электрическими приборами даже в отсутствие хозяев или без их вмешательства. Одним словом, реле времени способны значительно упростить жизнь владельцам дома.
Электромеханическое аналоговое реле времени в корпусе под установку на стандартную DIN-рейку. Даже внешне некоторые приборы такого предназначения напоминают обычные часы.
Это была, так сказать, общая информация. А теперь перейдем к более пристальному рассмотрению разнообразия этих устройств и алгоритмов их работы.
Виды выключателей, оснащённых таймером

Механический выключатель Выключатель с задержкой времени отключения может быть нескольких видов:
- Механизм часового типа в системах безопасности, когда осветительные приборы будут включаться для создания эффекта присутствия. Может работать как по установленному времени, так и в хаотичном порядке.
- Устройство с интегрированным датчиком движения – предназначены для контроля уличного освещения и для обустройства светотехники в подъездах либо же нежилых зданиях. Включается исключительно при обнаружении движения.
- Выключатель кнопочного типа – для запуска нужно нажать на кнопку, отключается сам, в соответствии с установленным временем, которое программируется владельцем.
Монтаж возможен в таких помещениях, как кухня, ванная, туалет или кладовка.

Электронный выключатель с таймером
По принципу размыкания выключатель-таймер разделяется на такие виды:
- Устройства с механическим таймером – бывают поворотного типа и перекидного. Поворотные переключатели оборудуются вращательным механизмом с контактами, которые соединяются/размыкаются в конкретном положении тумблера. Схема работы перекидных выключателей несколько иная. Такие приборы оборудуются 3-я контактными парами и металлической пластиной, которая перекидывается на конкретную пару, тем самым замыкая её.
- Выключатели с электронным таймером – контакты соединяются/размыкаются при нажатии на кнопку, после чего происходит срабатывание встроенного реле. Настройки и функции такого устройства можно программировать.
Комплектация схемы элементами
Чтобы изготовить такой таймер, работающий на напряжении 12v требуется правильно подготовить детали схемы.
Элементами схемы являются:
- диоды VD1 – VD2, имеющие маркировку 1N4128, КД103, КД102, КД522.
- Транзистор, подающий напряжение 12v на реле — с обозначением КТ814А или КТ814.
- Интегральный счетчик, основа принципа работы схемы, с маркировкой К561ИЕ16 или CD4060.
- Светодиодное устройство серии ARL5013URCB или L816BRSCB.
Здесь важно помнить, что при изготовлении самодельного устройства необходимо применять элементы, указанные в схеме и соблюдать правила техники безопасности





































