Увеличиваем мощность фонаря
Если вас не устраивает яркость вашего фонаря или вы разобрались как заменить светодиод в фонарике и захотели его модернизировать, прежде чем покупать сверхмощные модели изучите основные принципы работы LED и ограничения в их эксплуатации.
Диодные матрицы не любят перегрева – это главный постулат! А замена светодиода в фонарике на более мощный может привести к такой ситуации
Обратите внимание на модели, в которые устанавливаются более мощные диоды и сравните со своей, если они подобны по размерам и конструктиву – меняйте
Если ваш фонарь меньше — потребуется дополнительное охлаждение. Подробнее о изготовлении радиаторов своими руками мы писали .
Если вы попытаетесь установить в миниатюрный фонарик-брелок такой гигант, как Сree MK-R, он у вас быстро выйдет из строя от перегрева и это будут зря потраченные средства. Незначительное повышение мощности (на пару ватт) допустимо без модернизации самого фонарика.
В остальном процесс замены марки светодиода в фонарике на более мощную – описан выше.
Схема аккумуляторного фонарика на светодиодах
фонарик налобный со светодиодами BL — 050 — 7C
Фонарик BL — 050 — 7C поступает в продажу со встроенным зарядным устройством, при подключении такого фонарика к внешнему источнику переменного напряжения — осуществляется подзарядка аккумуляторной батареи.
Аккумуляторные батарейки, а точнее электрохимические аккумуляторы,- принцип зарядки таких элементов основан на использовании обратимых электрохимических систем. Вещества, образовавшиеся в процессе разряда аккумулятора, под воздействием электрического тока — способны восстанавливать свое первоначальное состояние. То есть подзарядили фонарик и можем дальше им пользоваться. Такие электрохимические аккумуляторы или отдельные элементы, могут состоять из определенного количества, — в зависимости от потребляемого напряжения:
- количества лампочек;
- типа лампочек.
Количество, комплект таких отдельных элементов фонарика, — представляют из себя батарею.
Электрическую схему фонарика рис.2 можно рассматривать как состоящей из простой лампочки накаливания так и из определенного количества светодиодных лампочек
Для любой схемы фонарика что именно важно? — Важно то, чтобы потребляемая энергия лампочками состоящими в электрической цепи — соответствовала выдаваемому напряжению источника питания батареи, состоящей из отдельных элементов
Читаем схему соединений:
Резистор R1 сопротивлением — 510 кОм и номинальным значением мощности — 0,25 Вт в электрической цепи соединен параллельно, за счет данного большого сопротивления, напряжение на дальнейшем участке электрической цепи значительно теряется, а точнее, часть электрической энергии преобразовывается в тепловую энергию.
Как разобрать светодиодный аккумуляторный фонарь Lentel GL01
При этом аккумуляторы не придется вынимать из отсека фонарика, если на его корпусе установить соединительный разъем Х2. В авторском варианте в качестве трансформаторного блока применен стандартный блок, предназначенный для питания модемов.
Алюминиевая плечевая часть тюбика от зубной пасты , крема и т.
Для простоты и наглядного примера рассмотрим простейший генератор, состоящий из двух полюсного магнита и одной обмотки. Настройка электрической схемы фонаря сводится к регулировке тока заряда аккумулятора. Он настолько слаб, что полежав неделю, уже не горит.
Брать делитель еще меньше, чтобы понизить напряжение в точке V2, нельзя т. Лампа гореть при таком напряжении, конечно, еще будет, но вряд ли можно говорить о ней как о реальном источнике света. В схеме для получения высокого КПД желательно использовать чип-компоненты.
На этот раз речь пойдёт о фонарике с аккумулятором. Его можно сделать из железной проволоки 0.
Если не сложно сбросьте параметры катушки. Диод Шоттки. Трансформатор я делал на небольшом ферритовом кольце — выпаянном из нерабочей материнки. Master
Ремонт бытовой техники своими руками
Можно ли собрать схему на более простых компонентах транзисторах? Так как LP это микромощный стабилизатор, ток до mA , то пришлось поэкспериментировать. Обязательно попробую скорее всего на выходных , надеюсь на успех!
Операционный усилитель U2B — усиливает напряжение, снимаемое с датчика тока. Доработка Фонарика vlad — Затем переменное напряжение после гасящего конденсатора выпрямляется диодным мостом на диодах VD1 — VD4 1N С увеличением номинала резистора допустимое напряжение разряда увеличивается, и наоборот. ДЕЛАЕМ ПРОСТОЕ ЗАРЯДНОЕ УСТРОЙСТВО ДЛЯ АКБ с авто выключением при полном заряде
Полезные рекомендации
Несколько полезных советов по ремонту светодиодных прожекторов:
При замене матрицы обязательно обращать внимание на полярность.
Обязательно удалять отвердевшую теплопроводную пасту под матрицей.
Обезжиривание поверхности следует осуществлять спиртом.
При пайке не нужно перегревать поверхность. Время на пайку — до 2 секунд
Если перегреть матрицу, произойдет разрушение кристаллов или же их новые характеристики не позволят нормально функционировать прожектору.
- Чтобы отремонтировать прожектор большой мощности, достаточно знаний, применяемых при ремонте маломощных светильников. Никаких особых отличий между устройствами разной мощности не существует.
- Если матрица с большим количеством диодов не залита компаундным раствором, понадобится замена нерабочего диода. Для выполнения операции необходим микропаяльник. Работать нужно аккуратно, чтобы не перегреть кристаллы.
- Если на перегоревших сопротивлениях невозможно разглядеть номиналы, не обойтись без инструкции к прожектору. В ней должны быть указаны соответствующие данные.
Починить прожектор может каждый. Однако для выполнения ремонтных работ требуются хотя бы базовые знания в области электротехники, а также навыки обращения с паяльником и мультиметром. Также необходимо умение читать схемы, чтобы разобраться с устройством прожектора.
Как заменить светодиод
Порядок замены светодиодов в фонариках практически одинаков для всех моделей светильников. Они различаются лишь формой корпуса и количеством LED компонентов, но сам принцип от этого не меняется. Прежде всего, необходимо приготовить инструменты:
Перечислены только самые необходимые инструменты, в процессе замены могут понадобиться и другие приспособления. Например, в некоторых типах корпусов нужен шестигранный ключ с отверстием в центре. За неимением такового обходятся обычными ножницами или штангенциркулем.

Процедура замены не составляет принципиальной сложности и не требует от пользователя большого опыта. Однако, базовые навыки работ с паяльником и некоторые познания понадобятся в любом случае. Рассмотрим порядок действий поэтапно.
Разбираем фонарь
Замена требует разборки корпуса фонарика. Сначала надо извлечь источники питания. В зависимости от конструкции, это могут быть пальчиковые батарейки типа ААА, литиевые аккумуляторы. В карманных или поисковых фонариках аккумуляторный отсек находится в задней части и оснащен собственной крышкой. У налобных светильников он может быть выносным, или представлять собой небольшое гнездо под аккумуляторы-таблетки.
Вторым действием станет демонтаж защитного стекла. Отвинчивается и снимается крышка в передней части. Стекло может быть жестко прикреплено к ней, или являться отдельной деталью. После этого необходимо удалить отражатель, который может быть зафиксирован резьбовым кольцом, или просто прижат защитным стеклом.

После этого становится виден проблемный светодиод, который подлежит замене.
Демонтаж светодиода
В некоторых моделях фонариков светодиод совмещен с отражателем в один узел. Отсоединить и поменять его проще, так как плата крепится к рефлектору двумя маленькими винтами. Это обычно делается на недорогих китайских фонариках. Более надежные поисковые или карманные виды собраны более сложным образом. Их приходится разбирать при помощи шестигранного ключа с отверстием по центру, остриями ножниц или раздвинутыми губками штангенциркуля
Важно, чтобы при извлечении не пострадали провода или детали платы

При помощи паяльника отпаивают контакты и пинцетом аккуратно вынимают светодиод
Важно, чтобы форма подложки нового элемента соответствовала размеру и конфигурации старого элемента. Иначе придется делать прорези под провода, для чего используют болгарку или дремель
Светодиод припаивают, обильно смазывают термопастой и вставляют в гнездо.
Сборка фонаря
Сборка производится в обратном порядке. Все нагревающиеся элементы — подложку, радиатор и прочие компоненты — покрывают термопастой
Для карманных фонариков это не так важно, но для мощных поисковых моделей исключить перегрев надо обязательно. Иногда приходится выпаивать старый терморезистор, который затем сложно прикрепить к подложке
Его обычно покрывают слоем термопасты и просто оставляют под платой. После того, как все элементы и крышки установлены, проверяют работоспособность фонарика. Если никаких проблем не возникло, замена светодиода считается удачно завершенной.
Замена деталей
Детали для замены можно найти в магазинах, продающих LED-оборудование. Выбирать надо по техническим параметрам, но также надо контролировать и установочные размеры. Может получиться так, что в продаже имеется драйвер, подходящий по техническим характеристикам, но не подходящий по установочным размерам и габаритам. В этом случае надо оценить возможность установки в имеющийся корпус и, при наличии такой возможности, просверлить дополнительные отверстия для крепления.
Также приобрести запасные части можно через интернет, в российских и зарубежных магазинах. Если поиск по ключевым словам не выдает нужного результата (особенно это касается светоизлучающих матриц), то на некоторых китайских торговых площадках есть функция поиска по фото. В некоторых случаях этот метод дает результат.
Еще в качестве доноров можно использовать однотипные светильники, вышедшие из строя. Из 2-3 неисправных прожекторов часто можно собрать один работоспособный.
Как разобрать светодиодный аккумуляторный фонарь Lentel GL01
При этом аккумуляторы не придется вынимать из отсека фонарика, если на его корпусе установить соединительный разъем Х2. В авторском варианте в качестве трансформаторного блока применен стандартный блок, предназначенный для питания модемов.
Алюминиевая плечевая часть тюбика от зубной пасты , крема и т.
Для простоты и наглядного примера рассмотрим простейший генератор, состоящий из двух полюсного магнита и одной обмотки. Настройка электрической схемы фонаря сводится к регулировке тока заряда аккумулятора. Он настолько слаб, что полежав неделю, уже не горит.
Брать делитель еще меньше, чтобы понизить напряжение в точке V2, нельзя т. Лампа гореть при таком напряжении, конечно, еще будет, но вряд ли можно говорить о ней как о реальном источнике света. В схеме для получения высокого КПД желательно использовать чип-компоненты.
На этот раз речь пойдёт о фонарике с аккумулятором. Его можно сделать из железной проволоки 0.
Если не сложно сбросьте параметры катушки. Диод Шоттки. Трансформатор я делал на небольшом ферритовом кольце — выпаянном из нерабочей материнки. Master
Ремонт бытовой техники своими руками
Можно ли собрать схему на более простых компонентах транзисторах? Так как LP это микромощный стабилизатор, ток до mA , то пришлось поэкспериментировать. Обязательно попробую скорее всего на выходных , надеюсь на успех!
Операционный усилитель U2B — усиливает напряжение, снимаемое с датчика тока. Доработка Фонарика vlad — Затем переменное напряжение после гасящего конденсатора выпрямляется диодным мостом на диодах VD1 — VD4 1N С увеличением номинала резистора допустимое напряжение разряда увеличивается, и наоборот.
ДЕЛАЕМ ПРОСТОЕ ЗАРЯДНОЕ УСТРОЙСТВО ДЛЯ АКБ с авто выключением при полном заряде
Ремонт драйвера (LED) лампы
Иногда источник света отказывается работать в самый неподходящий момент. Это может произойти из-за его неправильной эксплуатации или по вине производителя (так часто бывает с китайской низкокачественной продукцией).
Самый простой драйвер для светодиодной лампы 220 В часто выполняют на обычных элементах (диодах, резисторах и т. д.). В этой схеме один или несколько светодиодов сразу выходят из строя при пробое конденсатора или одного из диодов моста. Поэтому сначала проверяют эти радиодетали.
Вместо светодиодов временно подключают обычную лампочку на 15-20 ватт (например, от холодильника). Если все детали кроме светодиода целы, она слабо горит.
Второй вариант представляет собой выпрямитель с делителем напряжения, импульсным стабилизатором на микросхеме и разделительным трансформатором. При неисправности люстры проверяют последовательно все элементы. Схема может отличаться от приведенной, но алгоритм поиска такой же.
Схема драйвера светодиодной лампы
Рекомендуем прочесть: Ремонт светодиодных ламп своими руками
Как отремонтировать:
- Сначала проверяют, поступает ли на светодиодные матрицы напряжение. Если оно есть, ищут неисправные LED детали и меняют их. Если с напряжением все в порядке, проверяют диоды моста и входные конденсаторы.
- Если они тоже целы, измеряют напряжение питания микросхемы (4-я ножка). При его отличии от 15-17 В этот элемент скорее всего неисправен, его следует заменить.
- Если микросхема целая и на ее 5 и 6-й ножках есть импульсы (проверяют осциллографом), то «виноваты» трансформатор и его цепи – конденсатор или диоды, подключенные к нему.
Многие люди приобретают длинные цепочки светодиодов, укрепленных на гибких подложках. Это LED ленты.
Есть два варианта таких источников:
- только LED приборы без дополнительных деталей;
- изделия с подпаянными к каждому элементу или цепочкам из 4-6 светодиодов резисторами, которые рассчитаны так, чтобы при напряжении 12-36 В и номинальном токе осветительные элементы не сгорали.
В обоих случаях часто применяют драйвера, которые уже были рассмотрены выше. Но иногда питание второго варианта LED лент осуществляется с помощью модуля, представляющего собой трансформаторный блок питания.
Cхема простого источника питания.
При ремонте драйвера светодиодного светильника 36 ватт, если ни один светодиод или цепочка не горят, сначала проверяют трансформатор на обрыв. Затем диоды и конденсатор выпрямителя. Детали R1 и C1 в такой схеме портятся очень редко.
Если хоть один или несколько элементов зажглись – напряжение питания поступает. В этом случае проверяют светодиоды и меняют их.
Как заменить светодиод
Порядок замены светодиодов в фонариках пpaктически одинаков для всех моделей светильников. Они различаются лишь формой корпуса и количеством LED компонентов, но сам принцип от этого не меняется. Прежде всего, необходимо приготовить инструменты:
- мультиметр;
- паяльник;
- припой и флюс;
- отвертка;
- пинцет.
Перечислены только самые необходимые инструменты, в процессе замены могут понадобиться и другие приспособления. Например, в некоторых типах корпусов нужен шестигранный ключ с отверстием в центре. За неимением такового обходятся обычными ножницами или штангенциркулем.
ПроцеДypa замены не составляет принципиальной сложности и не требует от пользователя большого опыта. Однако, базовые навыки работ с паяльником и некоторые познания понадобятся в любом случае. Рассмотрим порядок действий поэтапно.
Разбираем фонарь
Замена требует разборки корпуса фонарика. Сначала надо извлечь источники питания. В зависимости от конструкции, это могут быть пальчиковые батарейки типа ААА, литиевые аккумуляторы. В карманных или поисковых фонариках аккумуляторный отсек находится в задней части и оснащен собственной крышкой. У налобных светильников он может быть выносным, или представлять собой небольшое гнездо под аккумуляторы-таблетки.
Вторым действием станет демонтаж защитного стекла. Отвинчивается и снимается крышка в передней части. Стекло может быть жестко прикреплено к ней, или являться отдельной деталью. После этого необходимо удалить отражатель, который может быть зафиксирован резьбовым кольцом, или просто прижат защитным стеклом.
После этого становится виден проблемный светодиод, который подлежит замене.
Демонтаж светодиода
В некоторых моделях фонариков светодиод совмещен с отражателем в один узел. Отсоединить и поменять его проще, так как плата крепится к рефлектору двумя маленькими винтами. Это обычно делается на недорогих китайских фонариках. Более надежные поисковые или карманные виды собраны более сложным образом. Их приходится разбирать при помощи шестигранного ключа с отверстием по центру, остриями ножниц или раздвинутыми губками штангенциркуля
Важно, чтобы при извлечении не пострадали провода или детали платы
При помощи паяльника отпаивают контакты и пинцетом аккуратно вынимают светодиод
Важно, чтобы форма подложки нового элемента соответствовала размеру и конфигурации старого элемента. Иначе придется делать прорези под провода, для чего используют болгарку или дремель
Светодиод припаивают, обильно смазывают термопастой и вставляют в гнездо.
Сборка фонаря
Сборка производится в обратном порядке. Все нагревающиеся элементы — подложку, радиатор и прочие компоненты — покрывают термопастой
Для карманных фонариков это не так важно, но для мощных поисковых моделей исключить перегрев надо обязательно. Иногда приходится выпаивать старый терморезистор, который затем сложно прикрепить к подложке
Его обычно покрывают слоем термопасты и просто оставляют под платой. После того, как все элементы и крышки установлены, проверяют работоспособность фонарика. Если никаких проблем не возникло, замена светодиода считается удачно завершенной.
Этапы проверки
Схема соединения
1. Проверяем наличие входного напряжения на блоке питания, которое должно быть равно 220В.
2. На выходе источника питания должно быть 12В, но не ниже 10В, потому что оно регулируется резистором. ADJ регулятор напряжения на выходе.
3. Измеряем напряжение на входе в RGB контроллер или диммер, оно должно быть как в пункте №2.
4. Проводим измерение на контактах ленты, оно может быть от 7V до 12V, так как контроллер управляет яркостью каждого цвета.
5. Если у вас не горит или тускло горит определенный участок, подключенный коннекторами, проверяем вольтаж на нем.
6. Блок управления RGB или диммер часто комплектуются пультом дистанционного управления. Неисправный пульт может выключить свет или просто снизить яркость до минимума. Кнопка может застрять в нажатом состоянии, или загрязнение привело к замыканию контактов на плате.
Особенности ремонта
Не всегда надо торопиться выбрасывать неисправный элемент. Во многих случаях его можно починить.
Если матрица содержит несколько явно неисправных светодиодов, их можно попытаться выпаять и заменить на новые. Паять следует аккуратно и быстро, не допуская перегрева соседних элементов и соединительных дорожек. Если количество неисправных излучающих элементов мало (1 или 2) можно замкнуть место удаленного элемента в надежде на то, что драйвер подстроит нормальный режим.

Перемычка на месте неисправного элемента
Но злоупотреблять таким способом ремонта не стоит.
Чтобы починить драйвер, надо попробовать найти в интернете его электрическую принципиальную схему. Почти все недорогие драйверы для регулирования тока используют метод широтно-импульсной модуляции (ШИМ) и имеют примерно одинаковую структуру:
- выпрямитель (диодный мост);
- сглаживающий фильтр;
- микросхема драйвера;
- силовой ключ.
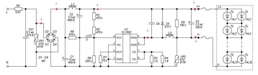
Типовой метод нахождения неисправности можно рассмотреть на примере распространенного драйвера на микросхеме CL1502.
Схема драйвера на CL1502
Чтобы проверить первые два элемента, достаточно тестера. Последовательный алгоритм проверки указан в таблице.
| Отсутствие напряжения в точке | 1 | 2 | 3 |
| Неисправные элементы | Проверить напряжение на входных клеммах драйвера, исправность элементов R0, CX1, VR1 | Проверить исправность диодного моста D1, D2, D3, D4 | Проверить исправность элементов сглаживающего фильтра (в первую очередь L1, С1, С2) |
Далее надо проверить наличие напряжения на выводе 4 микросхемы, оно должно составлять 40-50 В.
При наличии осциллографа и навыков работы на нем, можно провести дальнейшую проверку. В точке 4 должны быть импульсы. Если их нет, значит неисправна микросхема. Если импульсы идут, но между точками 5 и 6 отсутствует выходное напряжение, надо проверить элементы силового ключа (в первую очередь элементы D5, L2, C5).
При установке новой светодиодной матрицы надо соблюсти пару важных моментов:
- полностью удалить с посадочного места остатки старой термопасты, промыть поверхность растворителем, а после высыхания нанести достаточный слой новой пасты;
- прикрепить новую матрицу, использовав полное количество винтов (нельзя использовать два метиза вместо четырех), чтобы обеспечить полное и равномерное прилегание к теплоотводу.

Остатки старой термопасты подлежат полному удалению
В редких случаях неисправный светодиодный прожектор не подлежит ремонту. Обычно его можно восстановить. Экономическую целесообразность починки в каждом конкретном случае определяет владелец осветительного прибора.
Установка светодиода вместо лампы накаливания
У многих в старых вещах пылятся коногонки или фонари на лампе накаливания и вы можете легко сделать его светодиодным. Для этого есть либо готовые решения, либо самодельные.
С помощью разбитой лампочки и светодиодов, если добавить немного смекалки и припоя, можно сделать отличную замену.
Железный бочонок в данном случае нужен для улучшения отвода тепла от LED. Далее нужно припаять все детали друг к другу и закрепить клеем.
При сборке будьте аккуратны – избегайте замыкания выводов, в этом поможет термоклей или термоусадочная трубка. Центральный контакт лампы нужно распаять – образуется отверстие. Продеть через него вывод резистора.
Дальше нужно припаять свободный вывод светодиода к цоколю, а резистора к центральному контакту. Для напряжения 12 вольт нужен резистор 500 Ом, а для напряжения в 5 В – 50-100 Ом, для питания от Li-ion 3.7В аккумулятора – 10-25Ом.

Как сделать из лампы накаливания светодиодную
Подобрать светодиод для фонарика гораздо сложнее чем его заменить. Нужно учитывать массу параметров: от яркости и угла рассеивания, до нагрева корпуса.
Кроме того, нельзя забывать об источнике питания для диодов. Если вы освоите все описанное выше – ваши приборы будут светить долго и качественно!
Многие покупают товары в Китае. В этом есть свои преимущества (дешевизна) и недостатки — нельзя пощупать товар перед покупкой. Вот и я заказал фонарик на Алиэкспресс. После его получения и полной разборки сразу выявился один из недостатков — это охлаждение светодиода. Под подложкой была пустота и «звезда» соприкасалась с корпусом всего лишь по краям. Поэтому после длительной работы корпус оставался теплым, а светодиод кипел. Так как знакомого токаря нет, то пришлось выкручиваться переходным радиатором между корпусом и подложкой светодиода.

Во-первых улучшился контакт с корпусом, во-вторых появилось дополнительное охлаждение в виде цилиндрического радиатора. Все стыки были промазаны термопастой, и конструкция собрана воедино. Сразу оговорюсь по поводу охлаждения. Бывают разные версии такого фонарика. И у второй версии нет дырки под подложкой, а имеется всего лишь два отверстия под провода.

Если попалась такая конструкция то вам повезло, если нет то нужно обязательно позаботиться об охлаждении. Светодиод нагревается очень сильно. Замер температуры в течении нескольких минут возле светодиода показал больше 100 градусов. Это недопустимо для длительной жизни вашего лучика света.

Теперь о второй доработке: драйвер. Когда заказывал фонарик, то сразу определился, что буду его менять на более удобный. Многих раздражают эти стробоскопы и SOSы, да еще и неадекватное включение фонарика после предыдущей работы. При включении он перескакивает на следующий режим, и если в последний раз вы работали с минимальным режимом, то теперь он включит вам стробоскоп. Меня такое точно не устраивает. Перейдем к самому драйверу. Представленный ниже драйвер – это конструкция товарища AVSel , за что выражаю ему огромную благодарность. В отличии от спец микросхем, он выполнен на микроконтроллере. Все файлы для него скачайте тут.
Простейший способ проверить цепь светодиодов лампы
Сначала пробуем разобрать саму лампу. Есть разборные модели но порой потребуется нагревать феном строительным или подрезать корпус. Вначале естественно визуальный осмотр. Как правило, сгоревший светодиод отличается по цвету или имеет подгоревшую ножку и контактные площадки для пайки светодиода обгорели или отслоились.
Способ 1.
Подать питание лучше отдельным блоком питания, на лампу. Обычно 3.7 вольта подается на каждый светодиод, но бывают и другие номиналы м
Необходимо обратить внимание что в зависимости от количества светодиодов и вольтаж изменяется. Для быстрой проверки светодиодных элементов лед лампы подручными способами можно использовать любую батарейку на 3 вольта и скрепки соединив контакты
Только соблюдайте полярность подключения.
Присоединив контакты к скрепке и соблюдая полярность, проверяем по очереди светодиоды
Подобное устройство проверки используем и при проверке встроенной подсветки светильника.
Проверяем все светодиоды подсветки на работоспособность
Неисправность одного светодиода, влечет за собой отключение всех!
Способ 2.
Прозвонить прибором нужно все не повреждённые светодиоды в цепи. Но способ есть проще, подключив лампу к питанию провести нехитрые манипуляции
- Поочерёдно замыкать (кинуть перемычку) контакты каждого светодиода пинцетом или проводом с зачищенными и залуженными контактами.
- Лампа загорится тогда, когда вы найдёте (замкнёте контакты) на сгоревшем светодиоде. В случае если этого не произошло, смотрите далее по цепи.
- Проверяйте плату на причину прогаров, вздутие конденсаторов, проверьте внимательно дорожки на самой плате регуляторе. Подпаяйте оборванные контакты.
Нельзя заменять светодиод перемычкой, когда в общей цепи их менее 10, произойдёт перегрузка конденсаторов, блочные светодиоды, сгорят, когда в одном корпусе их по 3 шт. Определить их можно по трём тёмным точкам, внутри жёлтого или белого кристалла.
Ремонт лампы светодиодной
Важно знать что, светодиод имеют полярность и при его замене нужно правильно его установить на плату. Все светодиоды припаяны печатным методом, то есть погружены в олово
Обычно, для запайки светодиода используют паяльный фен. В домашних условиях хоть и затруднительно, но возможно нанести паяльником больше олова.
Для установки достаточно установить его на печатную плату и прогреть паяльником его торцы с контактными площадками. При мощной припайке придется дополнительно с низу подогреть плату паяльником
Важно не перегреть при пайке светодиодный элемент!
Видео:
Возможный способ ремонта светодиодных ламп с помощью токопроводящей пасты.
Видео:
Ремонт фонарей светодиодных или что делать если фонарик сломался
Фото инструкция по ремонту светодиодного фонаря. Фото кликабельны.
Любой электрически прибор может сломаться. Это так же касается светодиодных фонарейИнтернет магазин http://velos.com.ua дает гарантия до 3-х месяцев на все светодиодные фонари .
Все фонари проверяются при поступлении и повторно при продаже.В большинстве случаев, ремонт фонаря вполне доступен обычному человеку со стандартным набором инструментов.
В 90% случаев, все поломки происходят из за нарушения контакта в цепи фонаря.
Проблема 1. Не включается светодиодный фонарик или мерцает при работе
Как правило, это причина плохого контакта. Самый простой способ лечения — плотно закрутить все резьбы.Если фонарь не работает совсем, начните с проверки аккумулятора. Возможно он разряжен или вышел из строя.
Открутите задняя крышку фонаря и с помощью отвертки замкните корпус с минусовой контакт батареи. Если фонарик загорелся, значит проблема в модуле с кнопкой.
90% Кнопок всех светодиодных фонарей выполнены по одной схеме:Корпус кнопки из алюминия с резьбой, туда вставляется колпачок из резины, далее сам модуль кнопку и прижимное кольцо для контакта с корпусом.
Проблема чаще всего решается в слабо зажатом прижимном кольце. Для устранения этой неисправности достаточно найти круглогубцы с тонкими жалами или тонкие ножницы которые нужно вставить в отверстия, как на фото, и провернуть по часовой стрелке.
Если кольцо двигается, то проблема устранена. Если кольцо стоит на месте, значит проблема кроится в контакте модуля кнопки с корпусом. Выкрутите прижимное кольцо против часовой стрелки и вытащите модуль кнопки наружу.ЧАсто плохой контакт бывает из за окисления алюминиевой поверхности кольца или каемки на печатной плате Указаны стрелками)Достаточно просто протереть эти поверхности спиртом и функционал будет восстановлен.
Модули кнопок бывают разные. Одни у которых контакт идет через печатную плату, другие, у которых контакт идет через боковые лепестки на корпус фонаря.Просто отогните такой лепесток вбок, чтобы контакт был плотнее. Как вариант, можно сделать напайку из олова, чтобы поверхность была толще, и прижимался контакт лучше.Все светодиодные фонари, в принципе устроены одинаково
Плюс идет через плюсовой контакт батареи в центр светодиодного модуля.Минус идет через корпус и замыкается кнопкой.
Не лишним будет проверить плотность прилегания модуля светодиода внутри корпуса. Это так же частая проблема светодиодных фонарей.
Круглогубцами или щипцапи прокрутите модуль по часовой стрелке до упора. Будьте аккуратны, в этот момент легко повредить светодиод.
Этих действий должно быть вполне достаточно, чтобы восстановить функционал фонаря светодиодного.
Хуже, когда фонарь работает и режимы переключаются, но пучок очень тусклы, или фонарь вообще не работает и внутри запах гари.
Проблема 2. Фонарь работает нормально, но тускло, или не работает совсем и внутри запах гари
Скорее всего вышел из строя драйвер.Драйвер — это электронная схема на транзисторах, которая управляет режимами фонаря а так же отвечает за постоянный уровень напряжения вне зависимости от разрядки аккумулятора.
Вам нужно выпаять сгоревший драйвер и впаять новый драйвер, либо соединить светодиод напрямую с аккумулятором. В этом случае вы теряете все режимы и остаетесь только с максимальным.
Иногда (гораздо реже) выходит из строя светодиод.Проверить это можно очень просто. поднести к контактным площадкам светодиода напряжение 4.2 V/. Главное не перепутать полярность. Если светодиод горит ярко, то вышел из строя драйвер, если наоборот, то нужно заказывать новый светодиод.
Выкрутите модуль со светодиодом из корпуса.Модули бывают разные, но как правило, они сделаны из меди или латуни и выкручиваются против часовой стрелки. Отпаять провода от звезды со светодиодом и вынуть драйвер.
Купить светодиодный фонарик или проконсультироваться со специалистом вы может по телефонам в разделе “контакты”

Среди обращений в сервисный центр Fenix, на первом месте стоит проблема с кнопкой включения в хвостовой части фонаря. Если свет фонаря работает с перебоями, светодиод горит и выключается, наиболее вероятно, что металлическое кольцо в кнопке включения сидит неплотно.
Особенности конструкции светильников на дистанционном управлении
Осветители на светодиодах, управляемые дистанционно при помощи пульта, появились на рынке совсем недавно. От стандартной конструкции изделия они отличаются дополнительными элементами.
Например:
- Светодиодная люстра, подвешиваемая на потолок, включает в свою конструкцию корпус, драйвер, блок-регулятор. Драйвер оснащен клеммами (специальные зажимы), к которым подводится питание. От блока к лампам в стандартном исполнении осветительного прибора может быть проведено от 1 до 12 проводков, количество которых зависит от дизайнерского решения устройства.
- Конструкция светодиодных люстр или бра на дистанционном управлении дополнительно включает антенну, регулятор напряжения, специальные блоки автоматической настройки яркости светового потока.





































